HOME   LIST
‹–   –›

Flux Rope in 2024

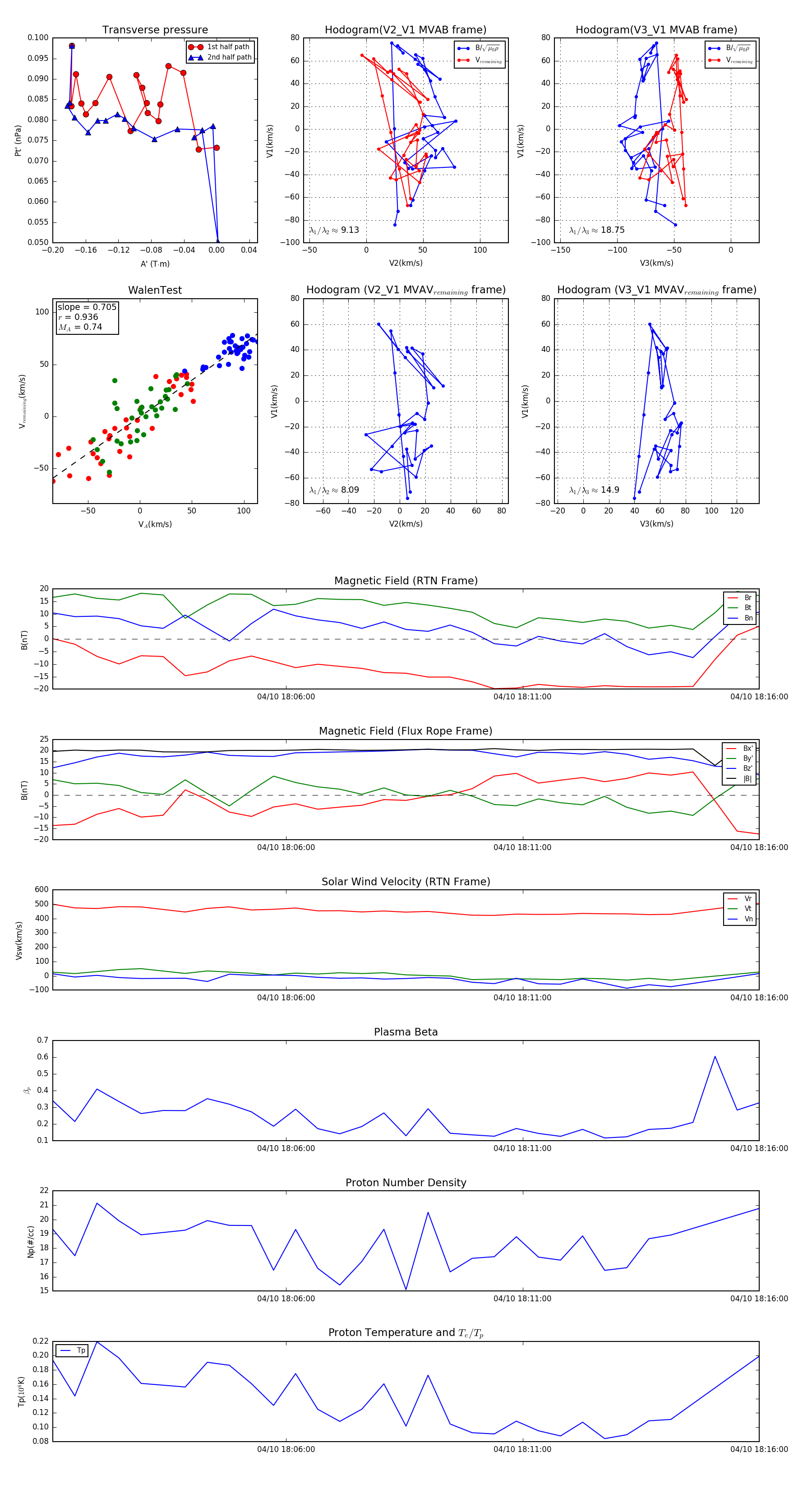
Flux Rope Event 2024-04-10 18:01:04 ~ 2024-04-10 18:16:00 (897 seconds)


plot