HOME   LIST
‹–   –›

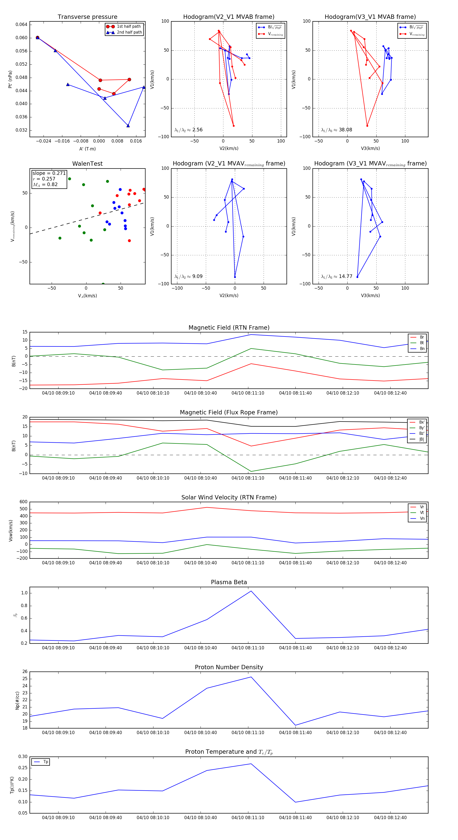
Flux Rope in 2024

Flux Rope Event 2024-04-10 08:08:52 ~ 2024-04-10 08:13:04 (253 seconds)


plot