HOME   LIST
‹–   –›

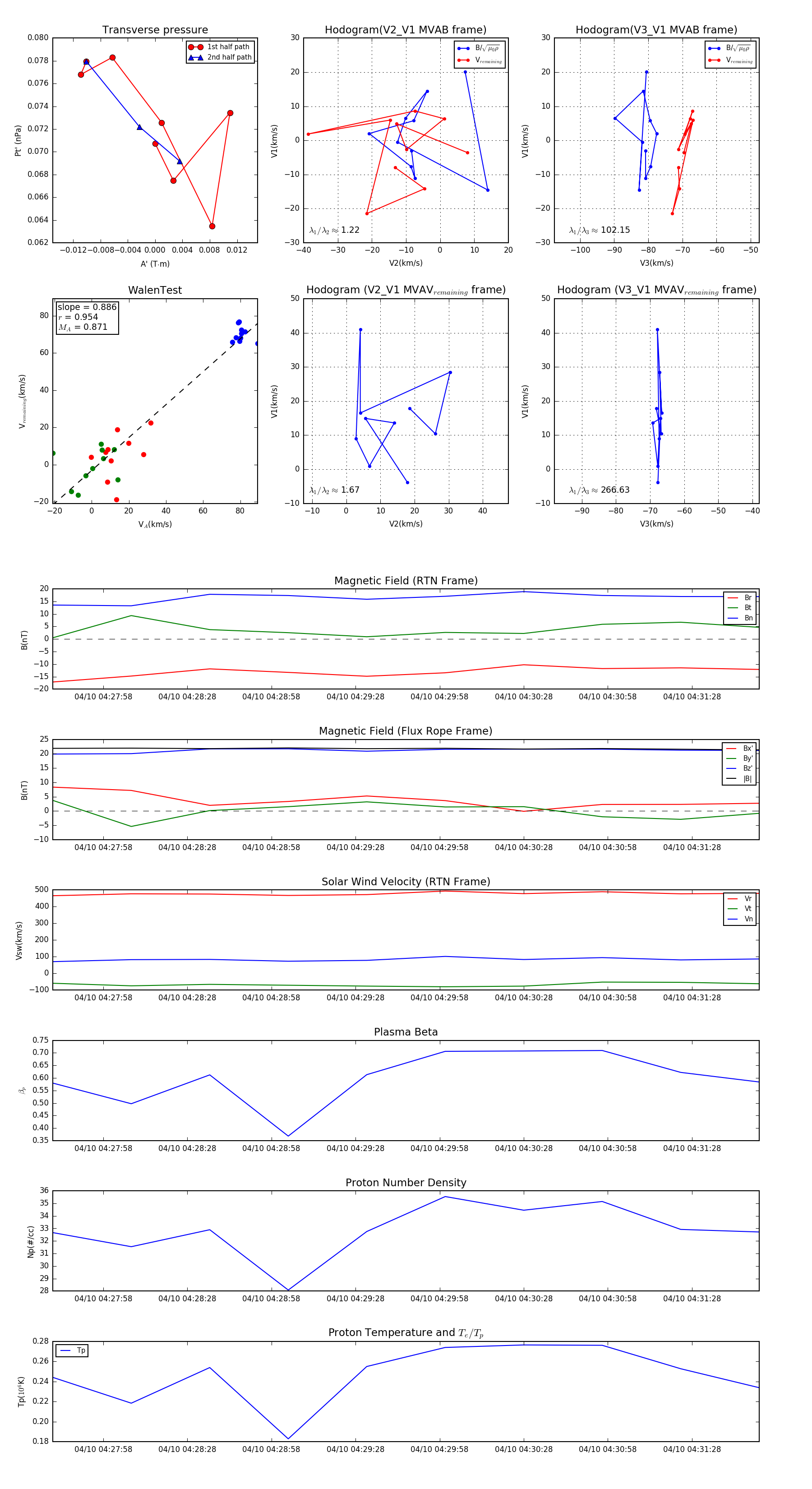
Flux Rope in 2024

Flux Rope Event 2024-04-10 04:27:40 ~ 2024-04-10 04:31:52 (253 seconds)


plot