HOME   LIST
‹–   –›

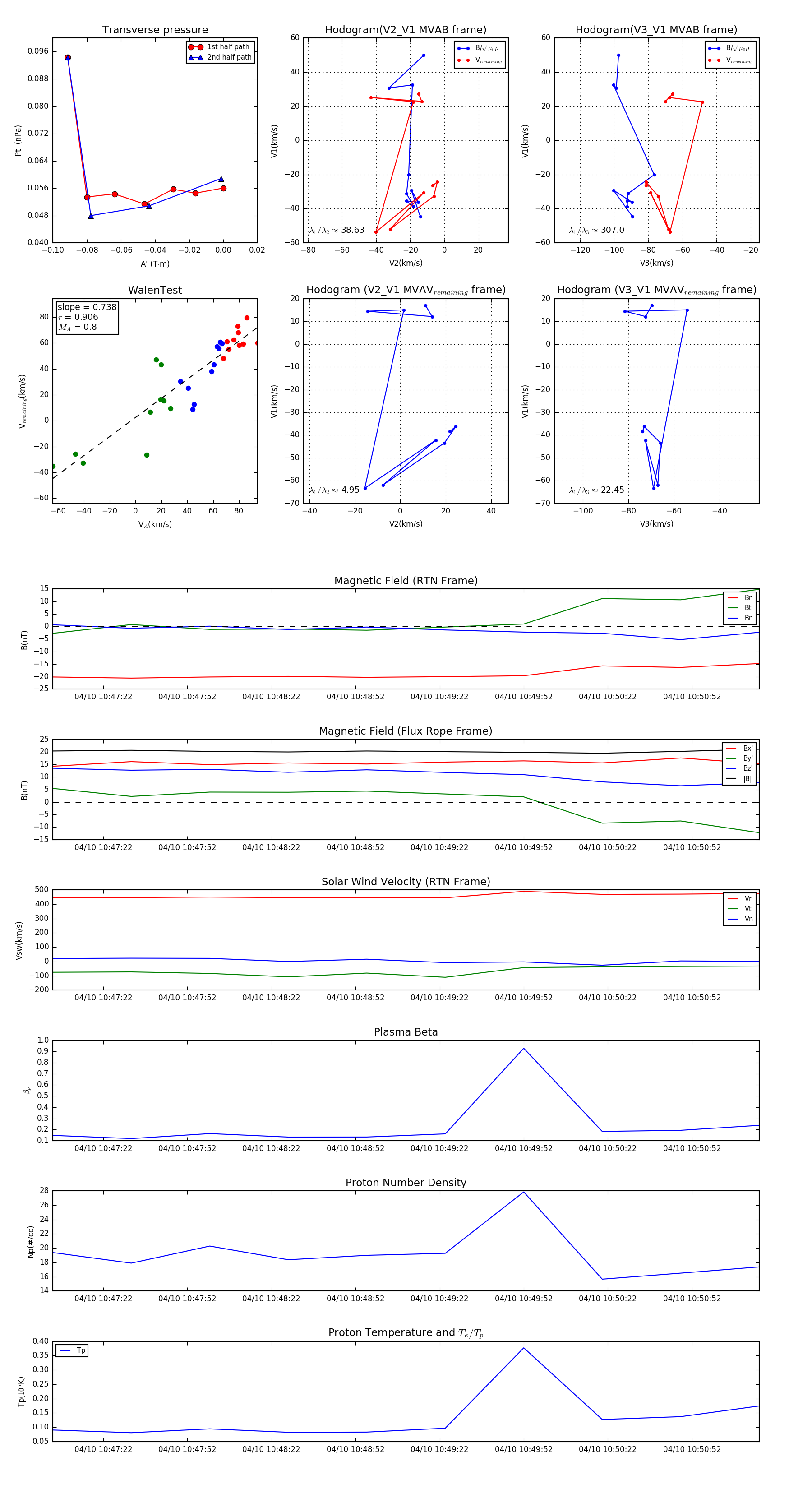
Flux Rope in 2024

Flux Rope Event 2024-04-10 10:47:04 ~ 2024-04-10 10:51:16 (253 seconds)


plot