HOME   LIST
‹–   –›

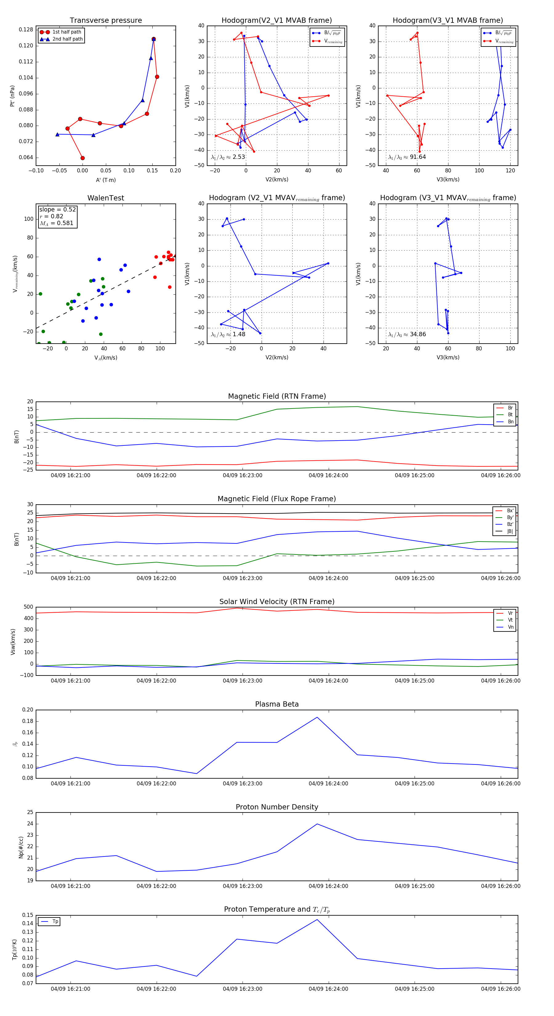
Flux Rope in 2024

Flux Rope Event 2024-04-09 16:20:36 ~ 2024-04-09 16:26:12 (337 seconds)


plot