HOME   LIST
‹–   –›

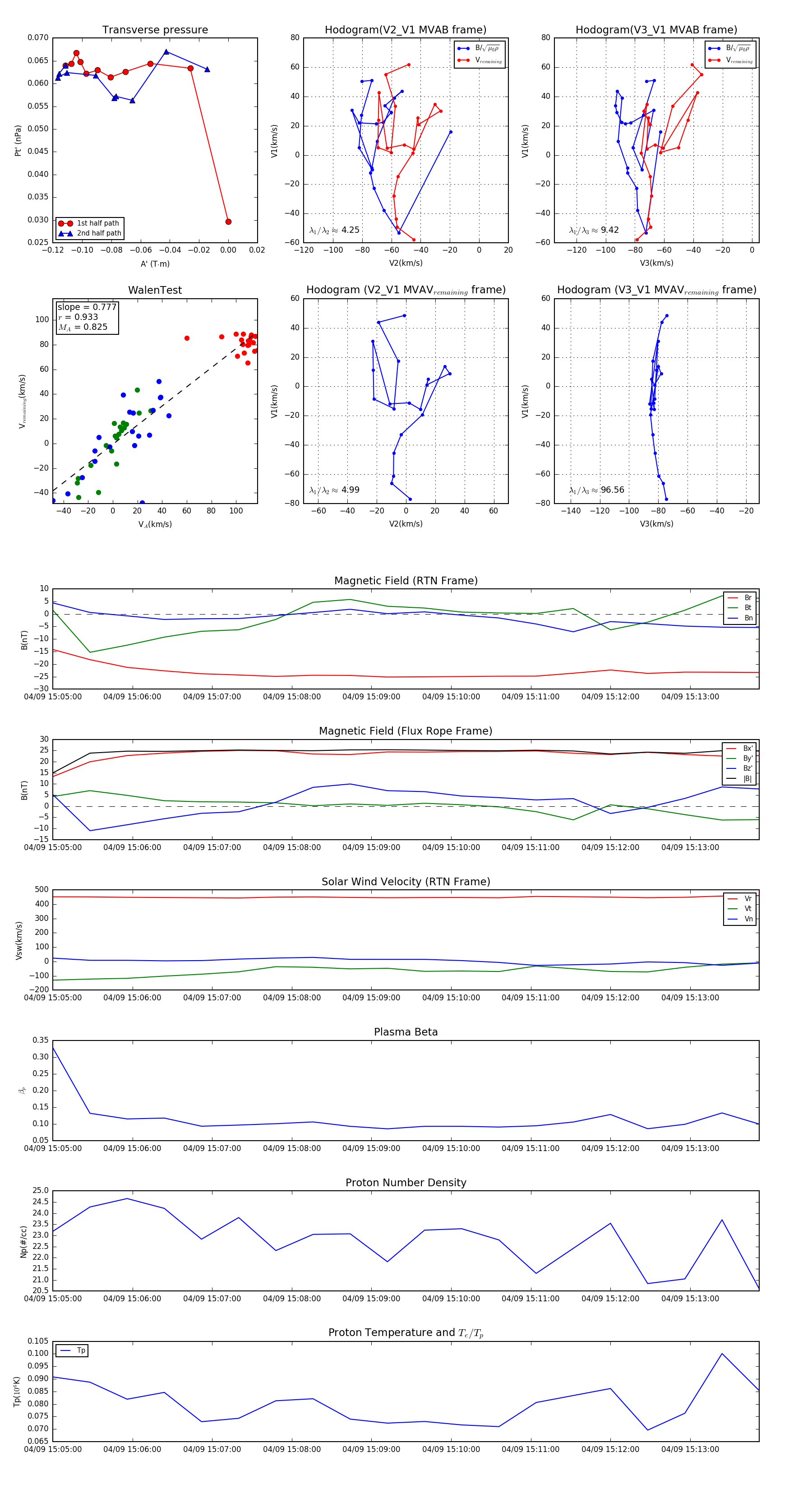
Flux Rope in 2024

Flux Rope Event 2024-04-09 15:05:00 ~ 2024-04-09 15:13:52 (533 seconds)


plot