HOME   LIST
‹–   –›

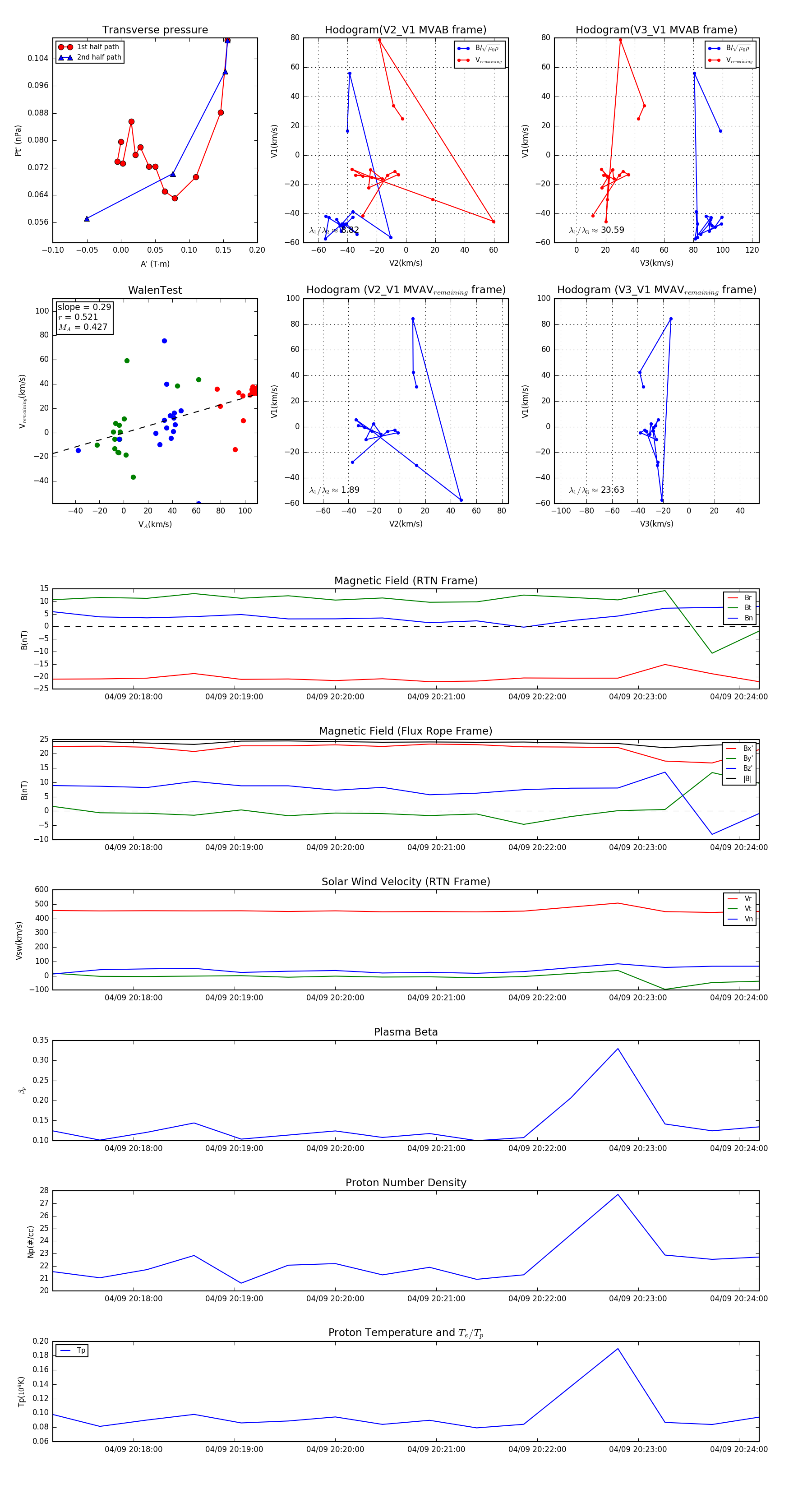
Flux Rope in 2024

Flux Rope Event 2024-04-09 20:17:12 ~ 2024-04-09 20:24:12 (421 seconds)


plot