HOME   LIST
‹–   –›

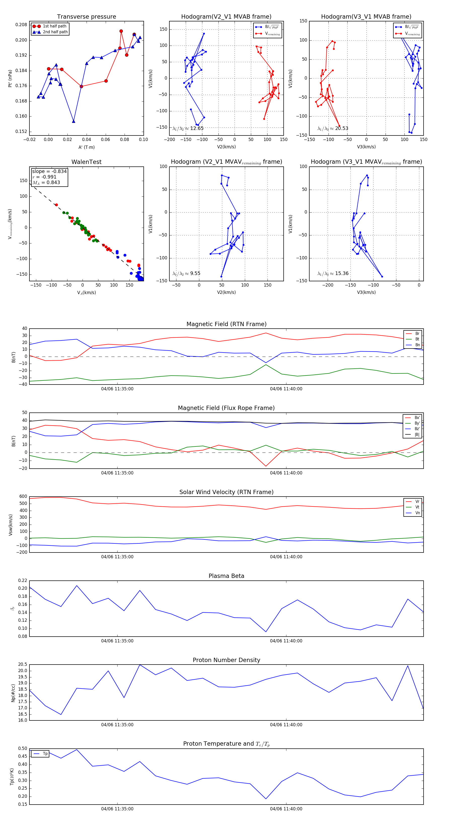
Flux Rope in 2024

Flux Rope Event 2024-04-06 11:32:24 ~ 2024-04-06 11:44:04 (701 seconds)


plot