HOME   LIST
‹–   –›

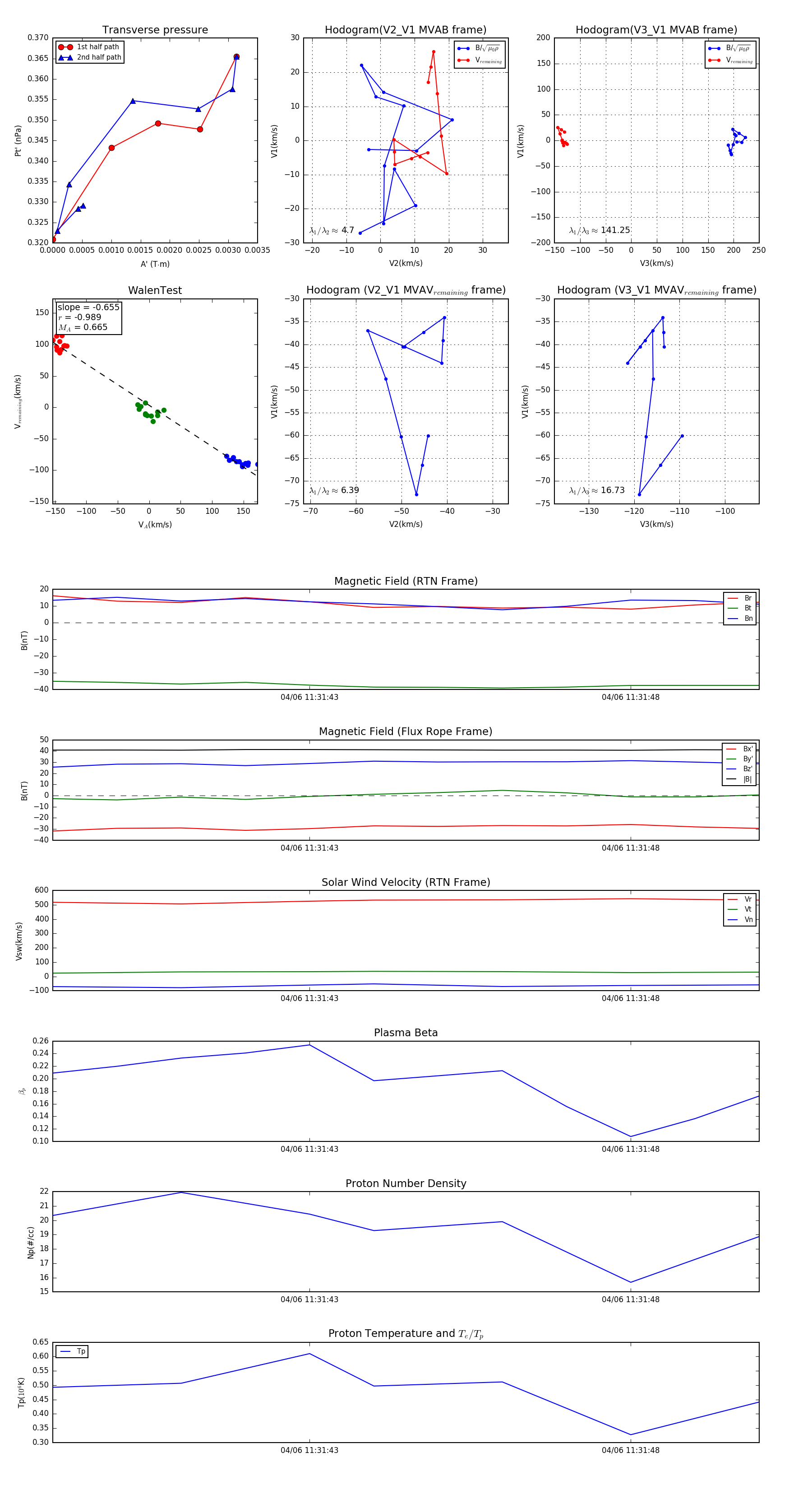
Flux Rope in 2024

Flux Rope Event 2024-04-06 11:31:39 ~ 2024-04-06 11:31:50 (12 seconds)


plot