HOME   LIST
‹–   –›

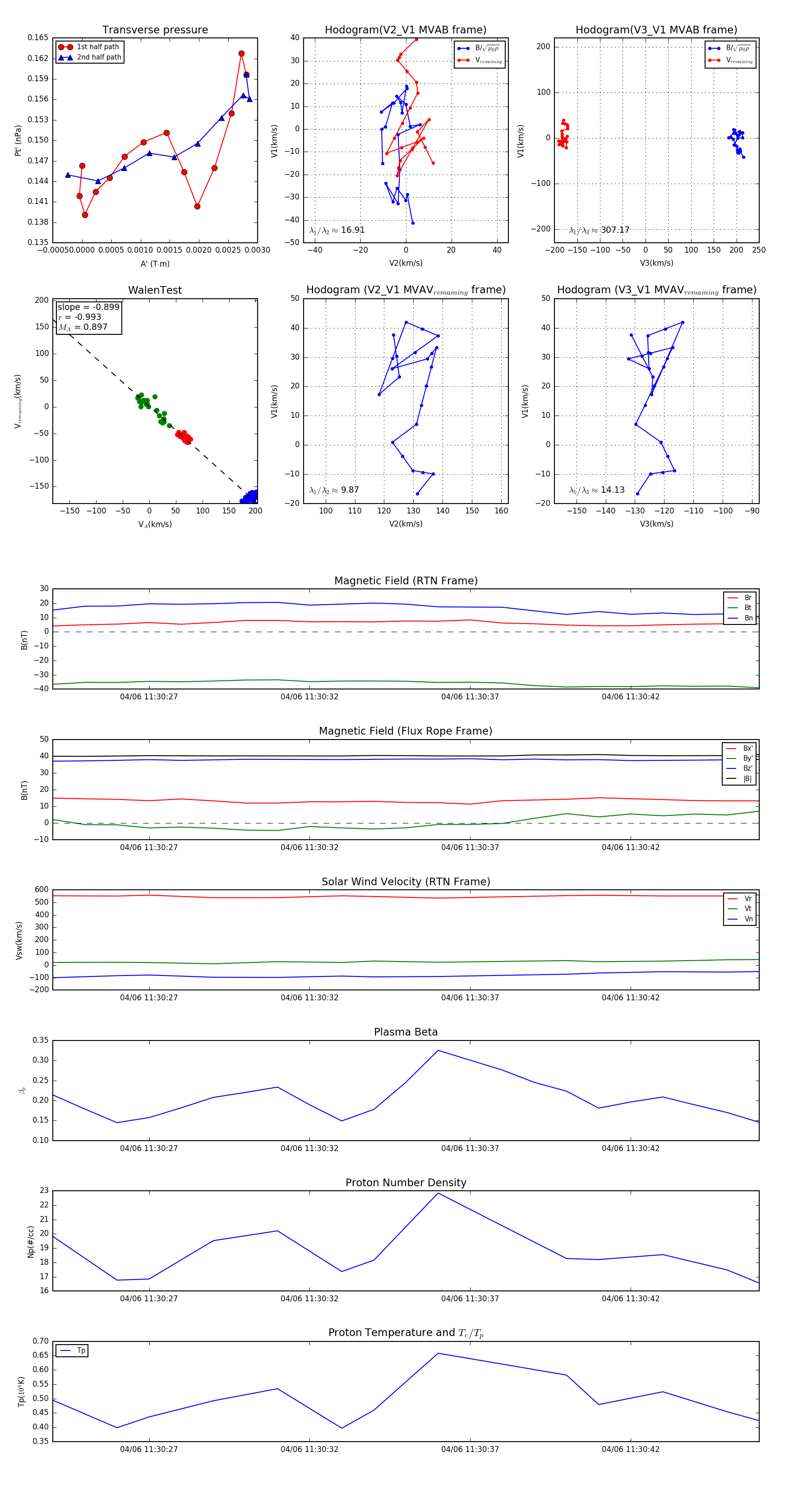
Flux Rope in 2024

Flux Rope Event 2024-04-06 11:30:24 ~ 2024-04-06 11:30:46 (23 seconds)


plot