HOME   LIST
‹–   –›

Flux Rope in 2024

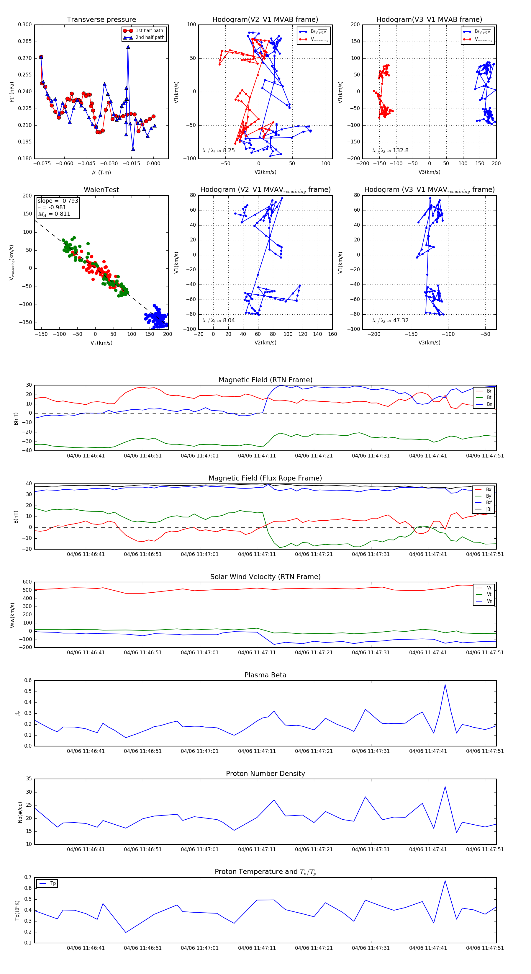
Flux Rope Event 2024-04-06 11:46:32 ~ 2024-04-06 11:47:53 (82 seconds)


plot