HOME   LIST
‹–   –›

Flux Rope in 2024

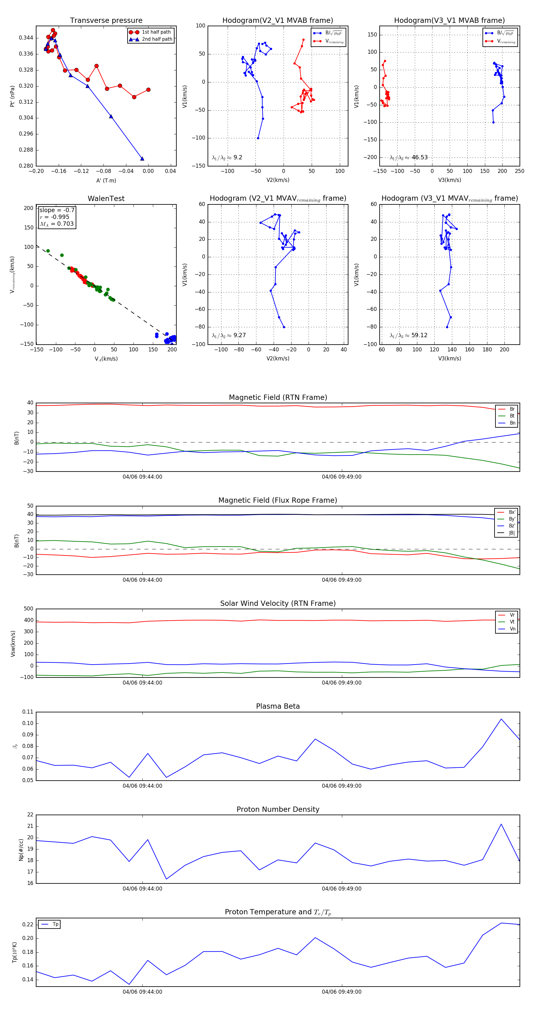
Flux Rope Event 2024-04-06 09:41:20 ~ 2024-04-06 09:53:28 (729 seconds)


plot