HOME   LIST
‹–   –›

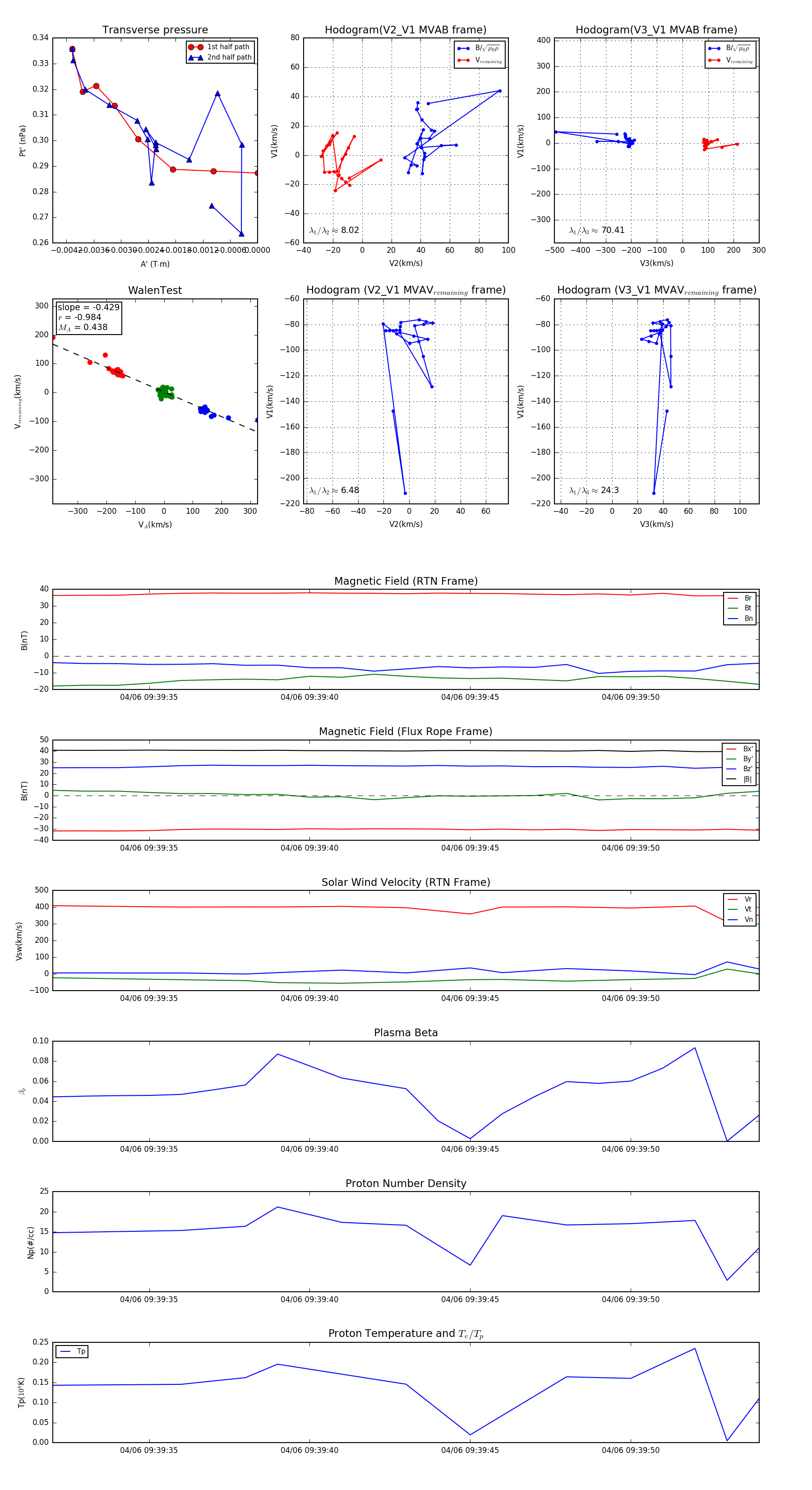
Flux Rope in 2024

Flux Rope Event 2024-04-06 09:39:32 ~ 2024-04-06 09:39:54 (23 seconds)


plot