HOME   LIST
‹–   –›

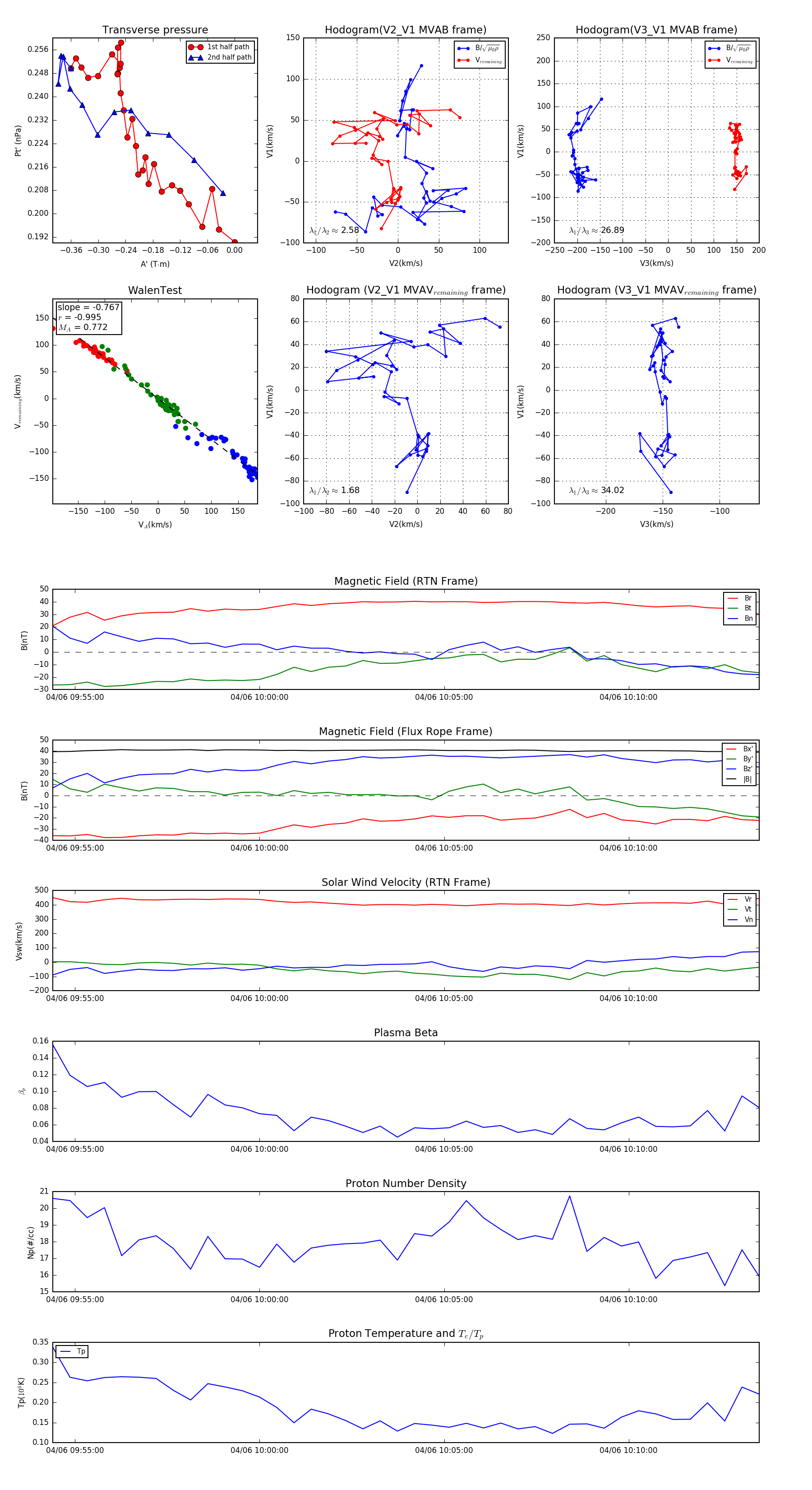
Flux Rope in 2024

Flux Rope Event 2024-04-06 09:54:24 ~ 2024-04-06 10:13:32 (1149 seconds)


plot