HOME   LIST
‹–   –›

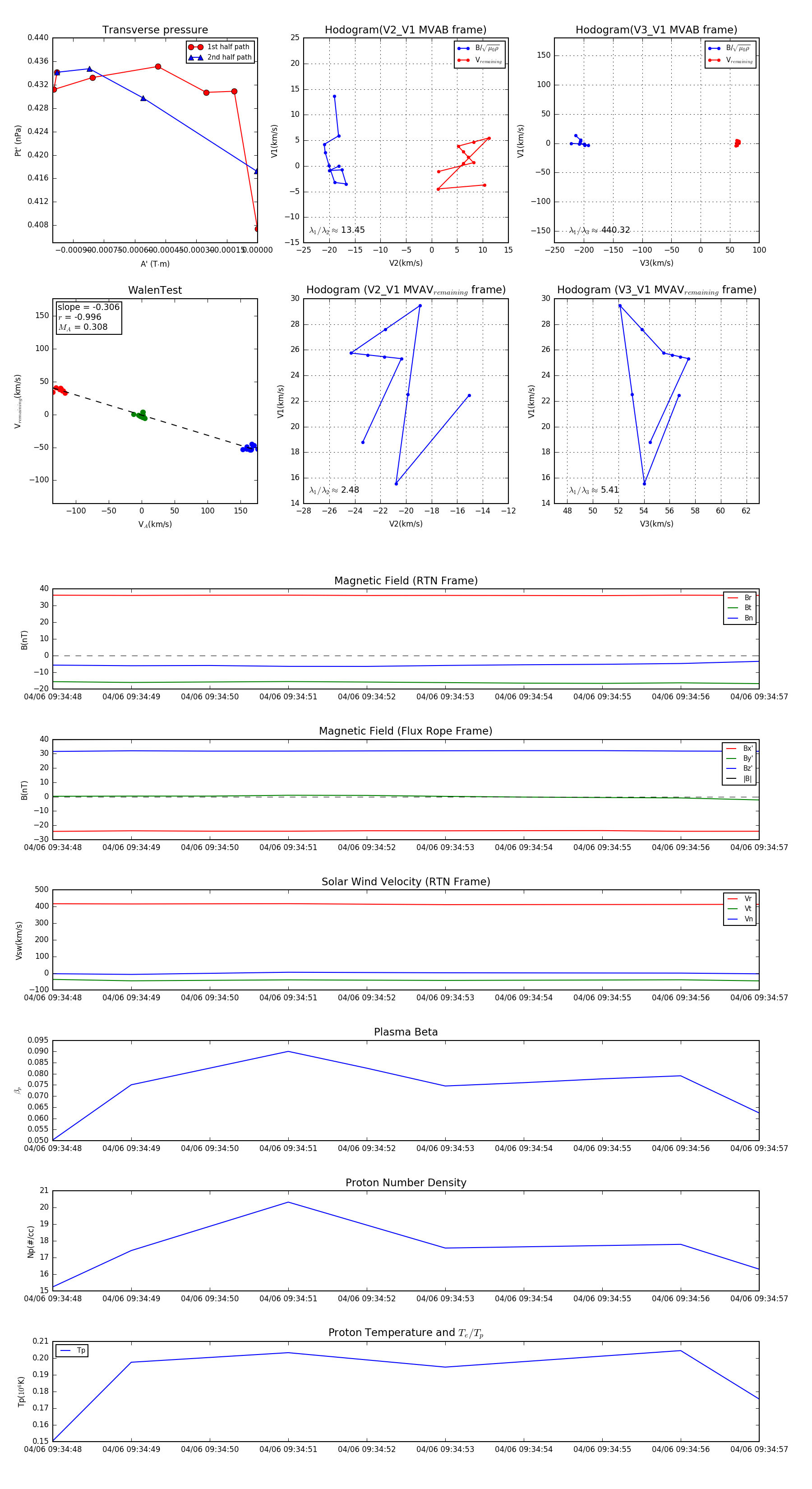
Flux Rope in 2024

Flux Rope Event 2024-04-06 09:34:48 ~ 2024-04-06 09:34:57 (10 seconds)


plot