HOME   LIST
‹–   –›

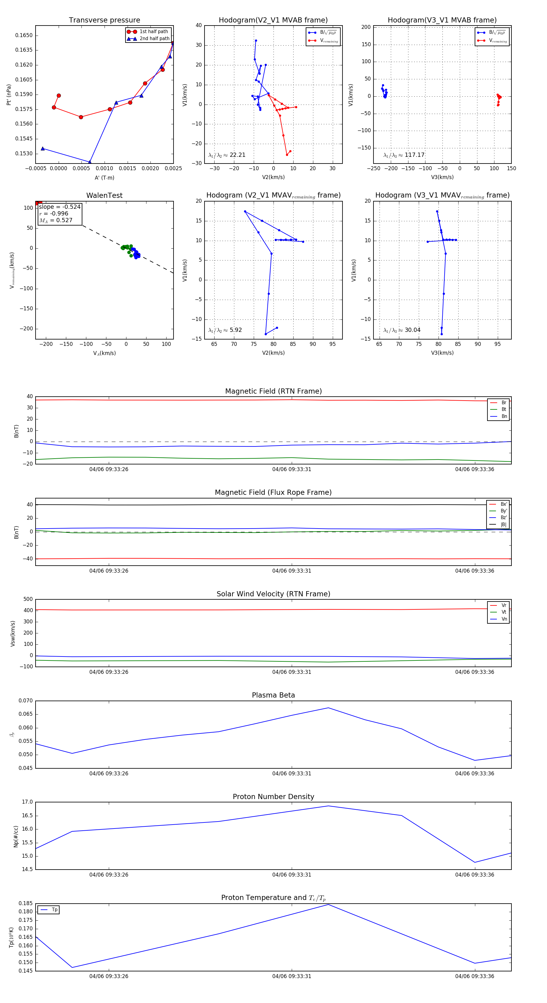
Flux Rope in 2024

Flux Rope Event 2024-04-06 09:33:24 ~ 2024-04-06 09:33:37 (14 seconds)


plot