HOME   LIST
‹–   –›

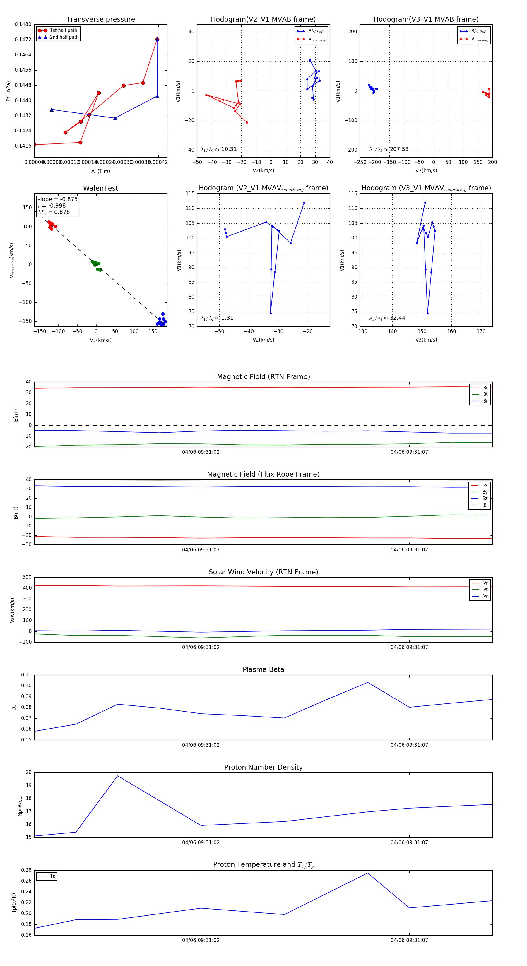
Flux Rope in 2024

Flux Rope Event 2024-04-06 09:30:58 ~ 2024-04-06 09:31:09 (12 seconds)


plot