HOME   LIST
‹–   –›

Flux Rope in 2024

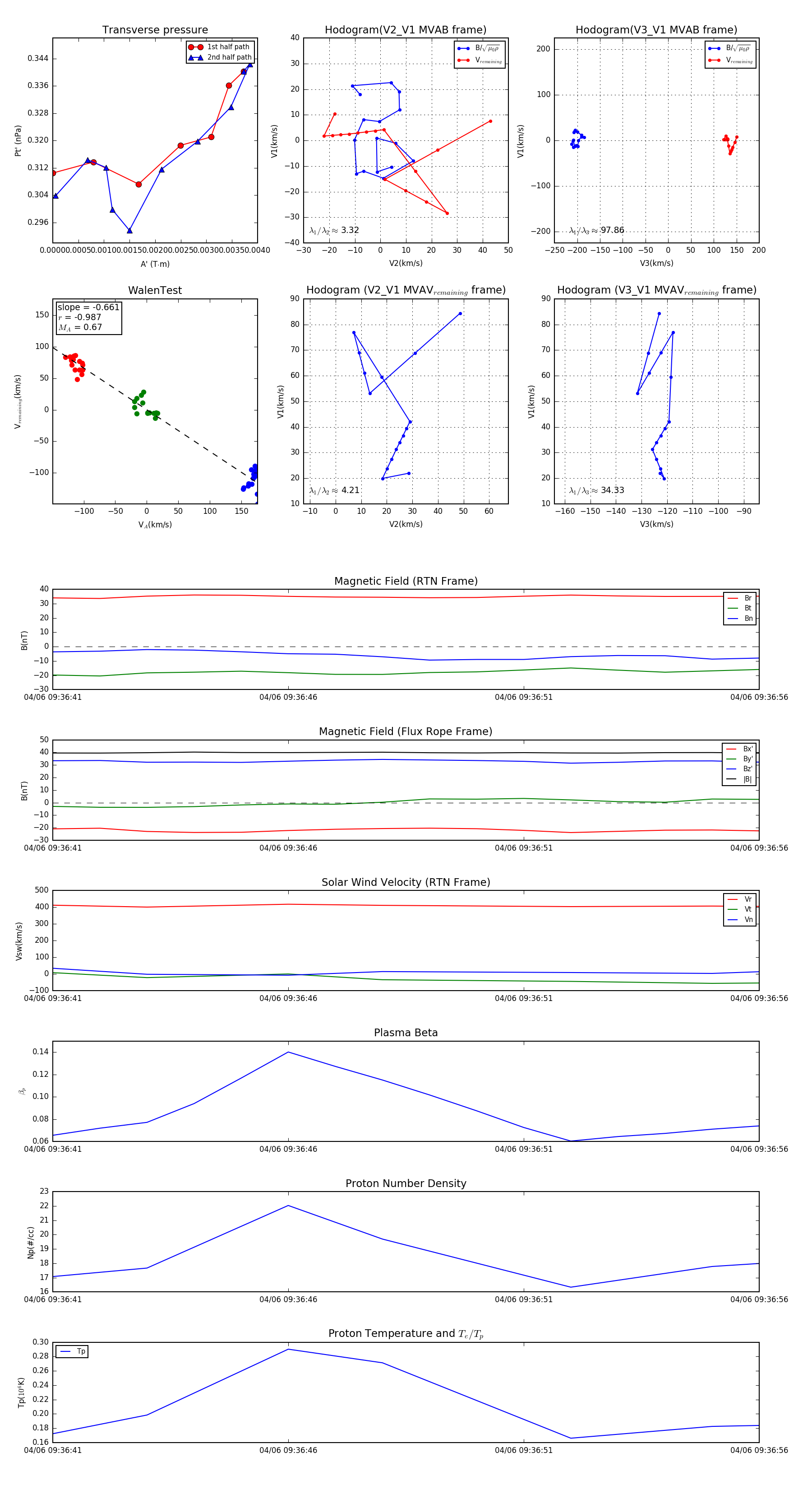
Flux Rope Event 2024-04-06 09:36:41 ~ 2024-04-06 09:36:56 (16 seconds)


plot