HOME   LIST
‹–   –›

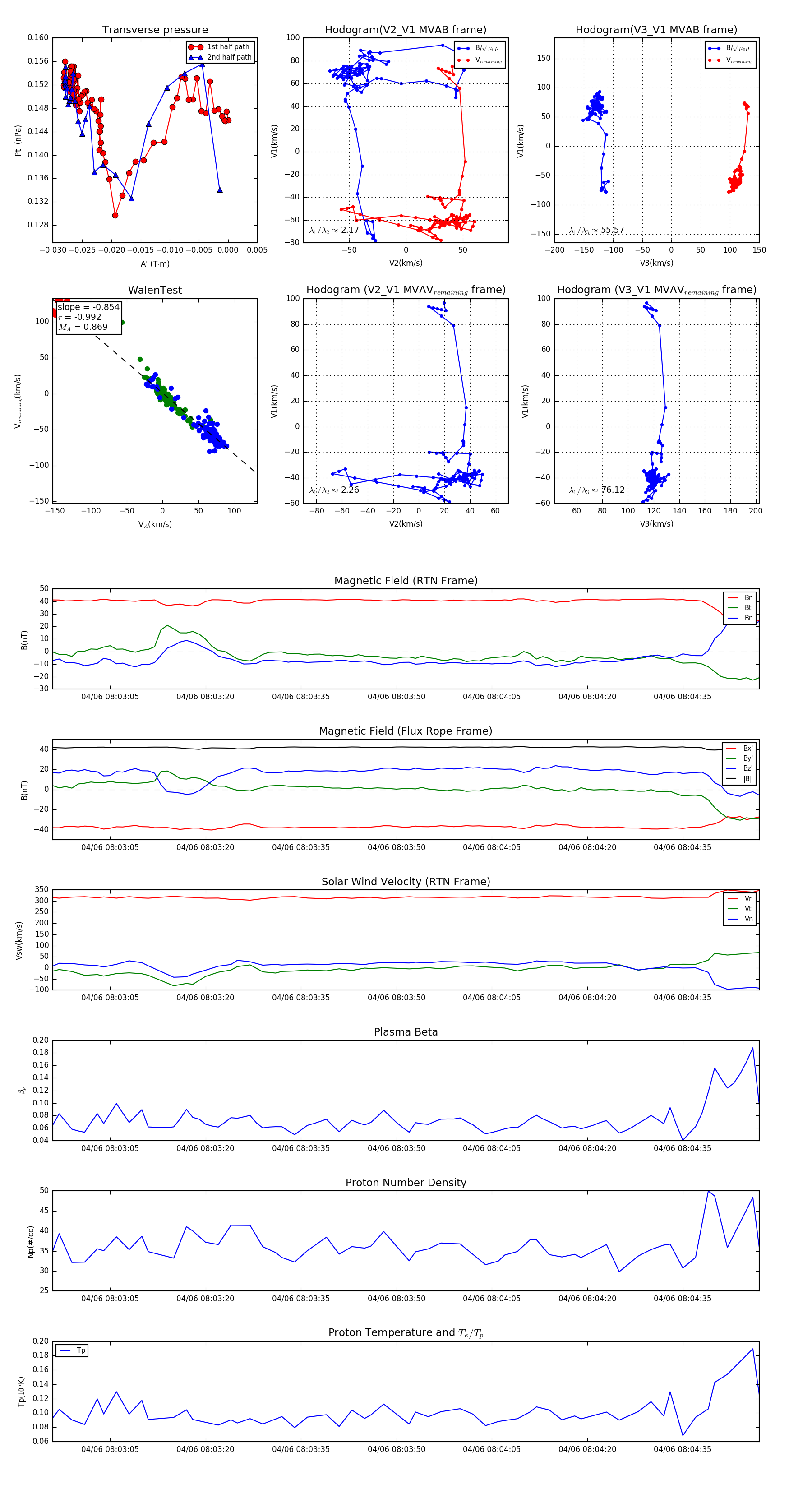
Flux Rope in 2024

Flux Rope Event 2024-04-06 08:02:56 ~ 2024-04-06 08:04:47 (112 seconds)


plot