HOME   LIST
‹–   –›

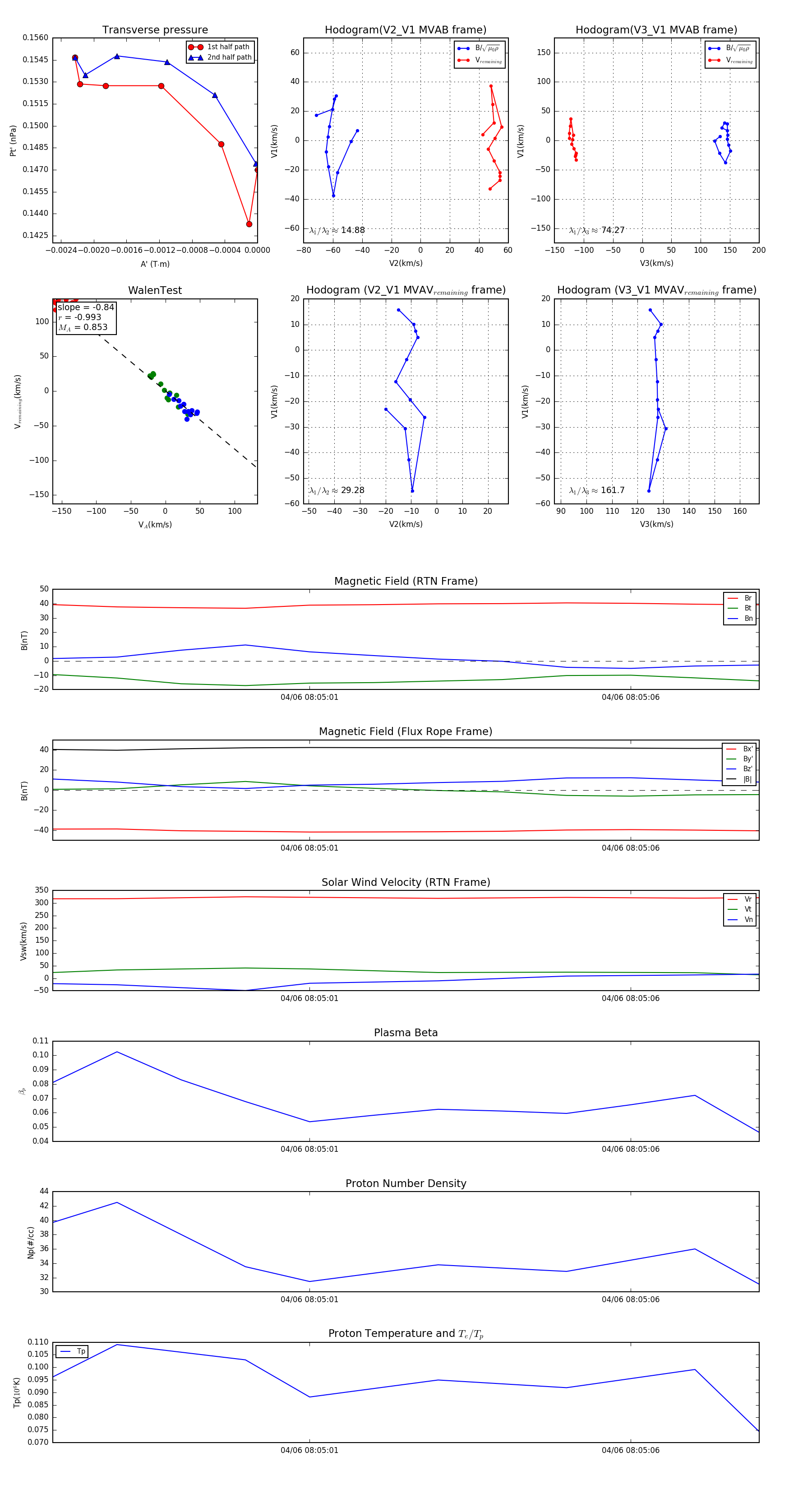
Flux Rope in 2024

Flux Rope Event 2024-04-06 08:04:57 ~ 2024-04-06 08:05:08 (12 seconds)


plot