HOME   LIST
‹–   –›

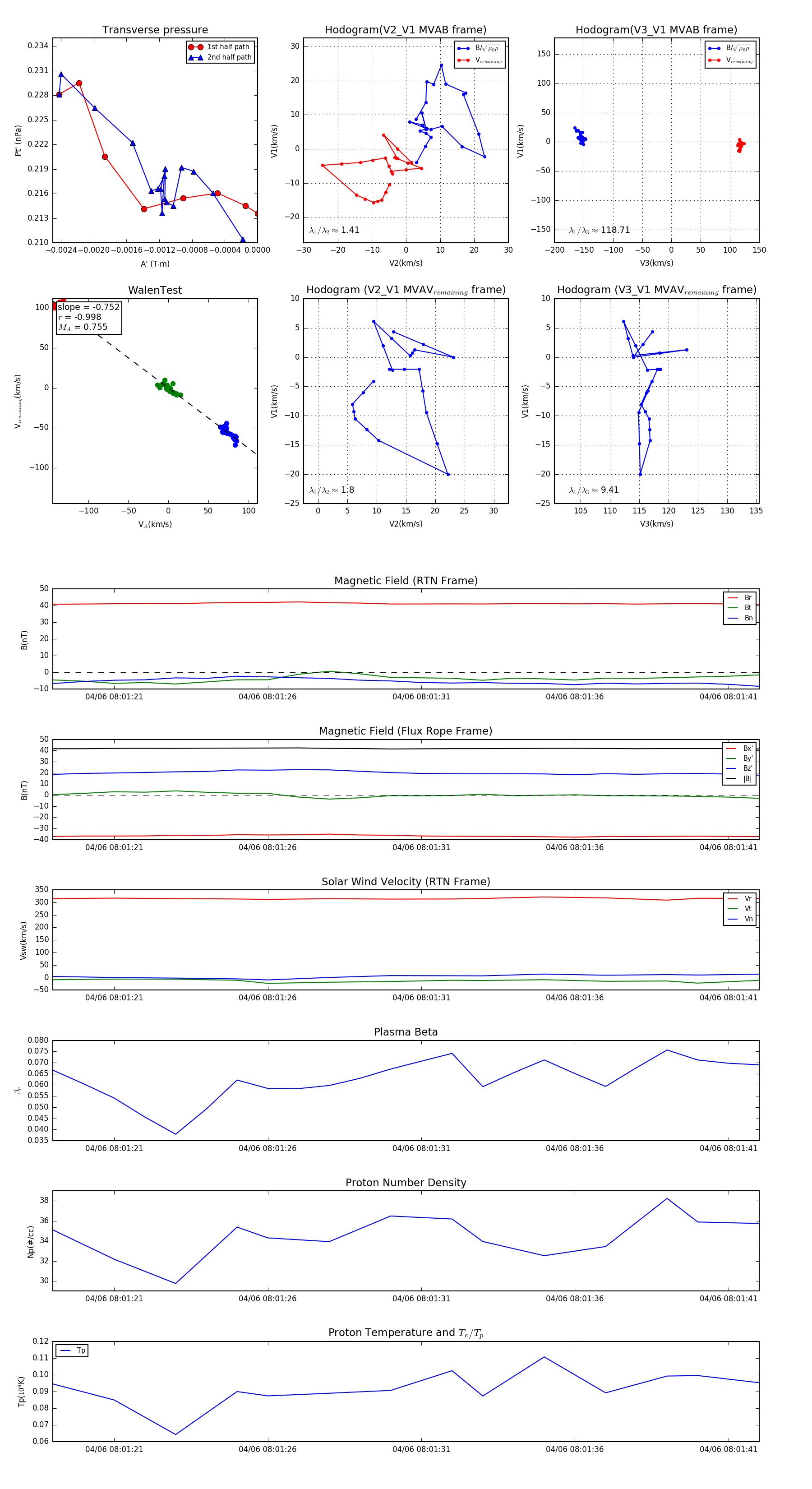
Flux Rope in 2024

Flux Rope Event 2024-04-06 08:01:19 ~ 2024-04-06 08:01:42 (24 seconds)


plot