HOME   LIST
‹–   –›

Flux Rope in 2024

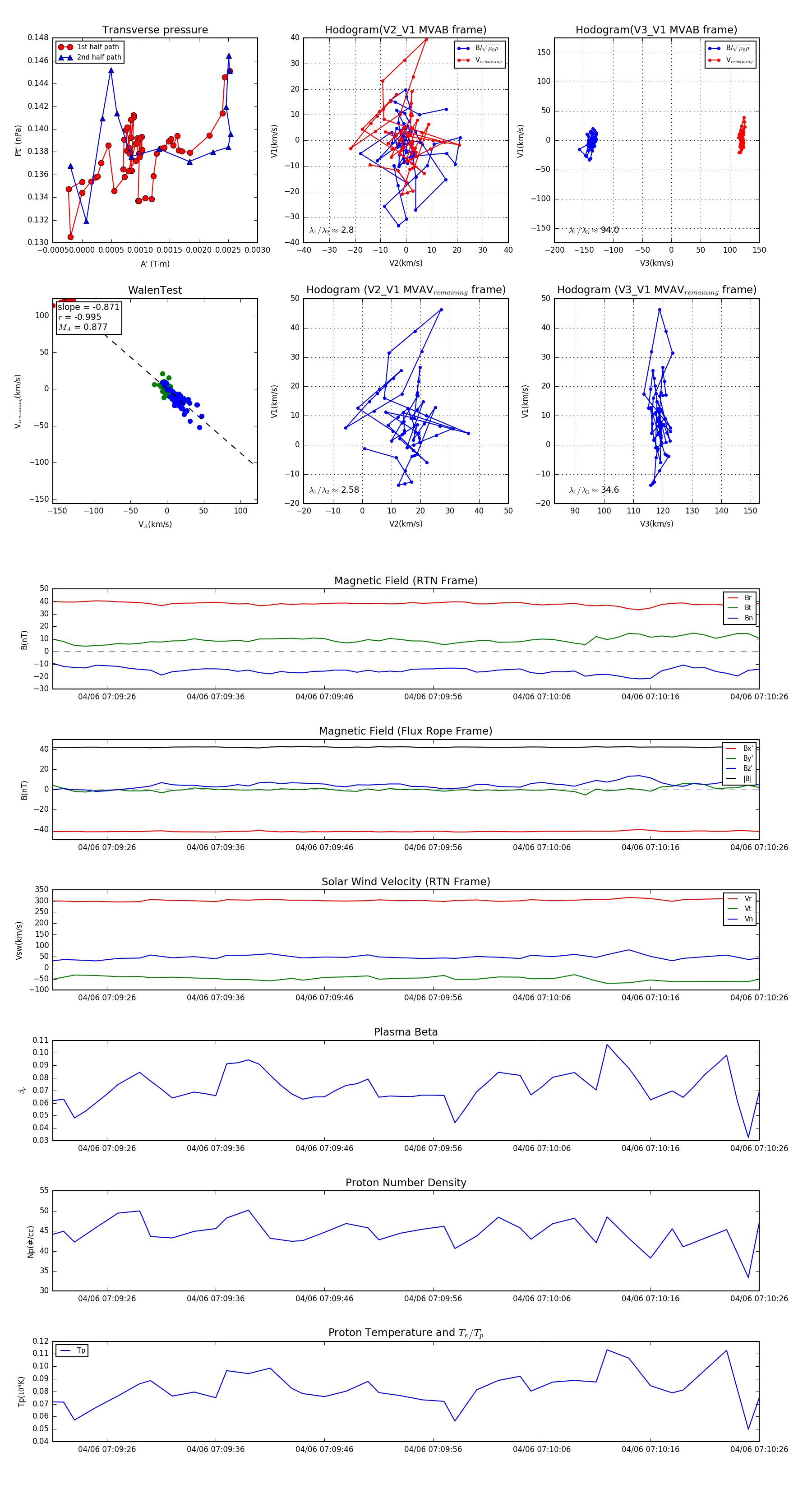
Flux Rope Event 2024-04-06 07:09:21 ~ 2024-04-06 07:10:26 (66 seconds)


plot