HOME   LIST
‹–   –›

Flux Rope in 2024

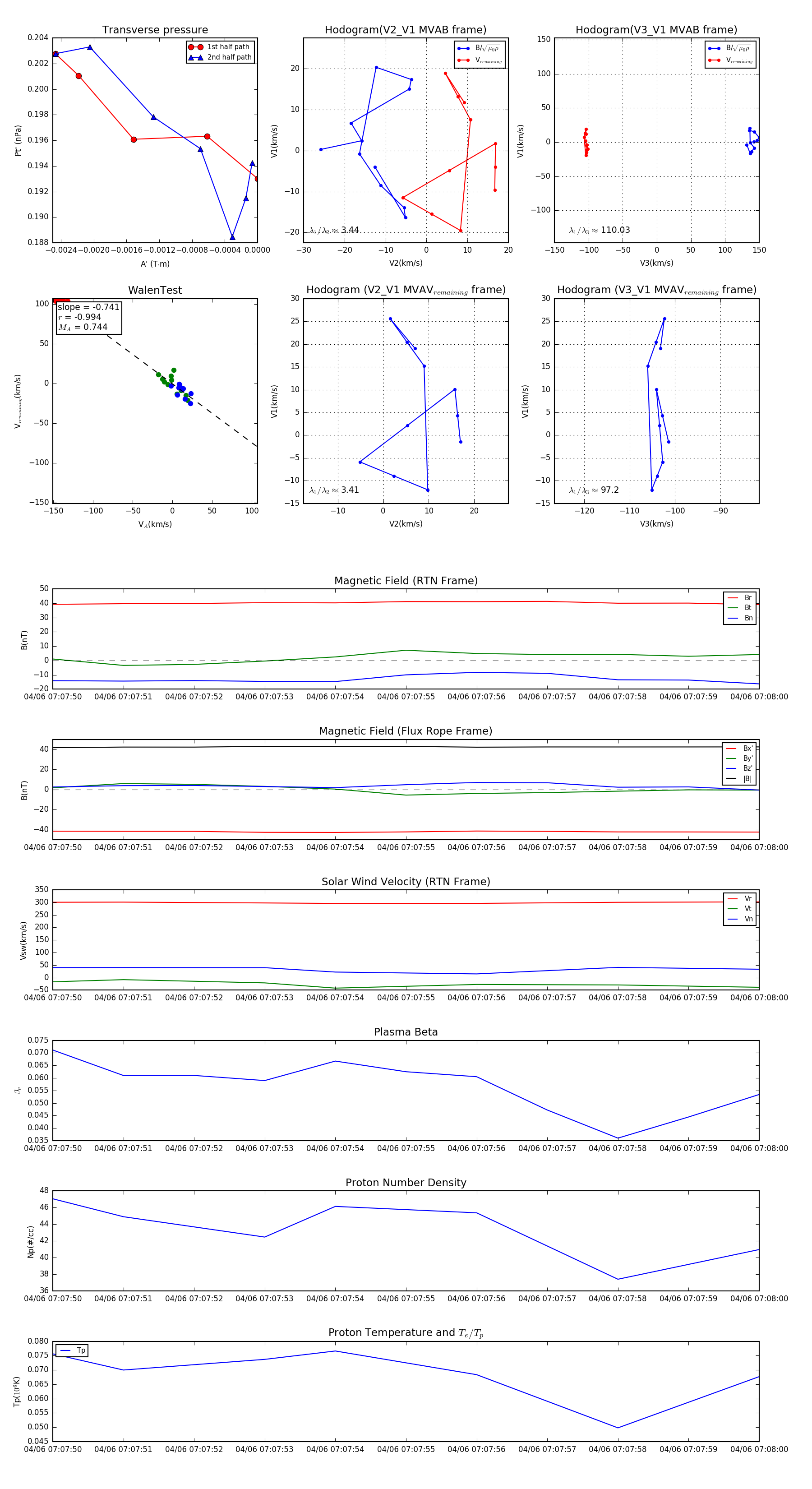
Flux Rope Event 2024-04-06 07:07:50 ~ 2024-04-06 07:08:00 (11 seconds)


plot