HOME   LIST
‹–   –›

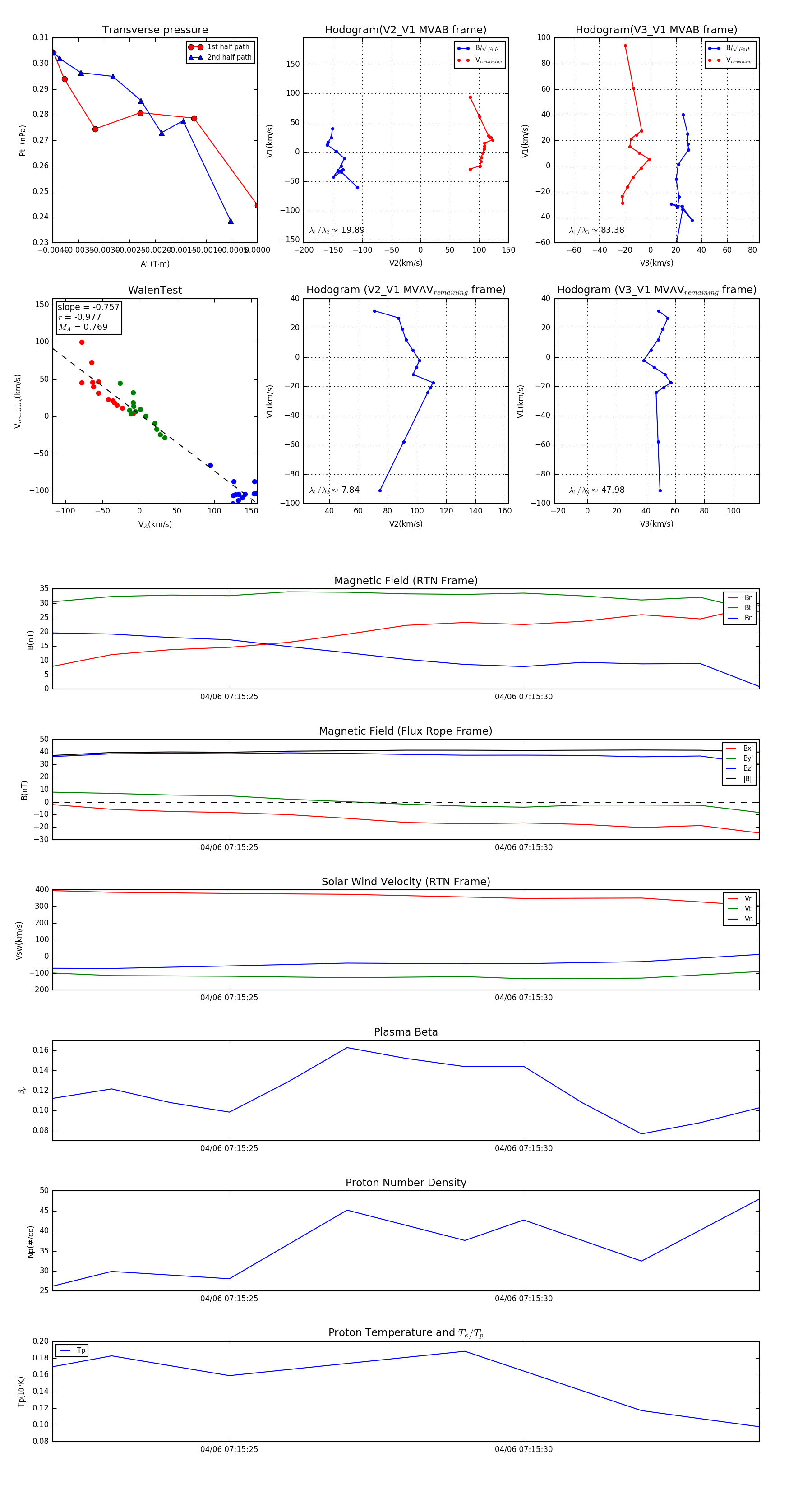
Flux Rope in 2024

Flux Rope Event 2024-04-06 07:15:22 ~ 2024-04-06 07:15:34 (13 seconds)


plot