HOME   LIST
‹–   –›

Flux Rope in 2024

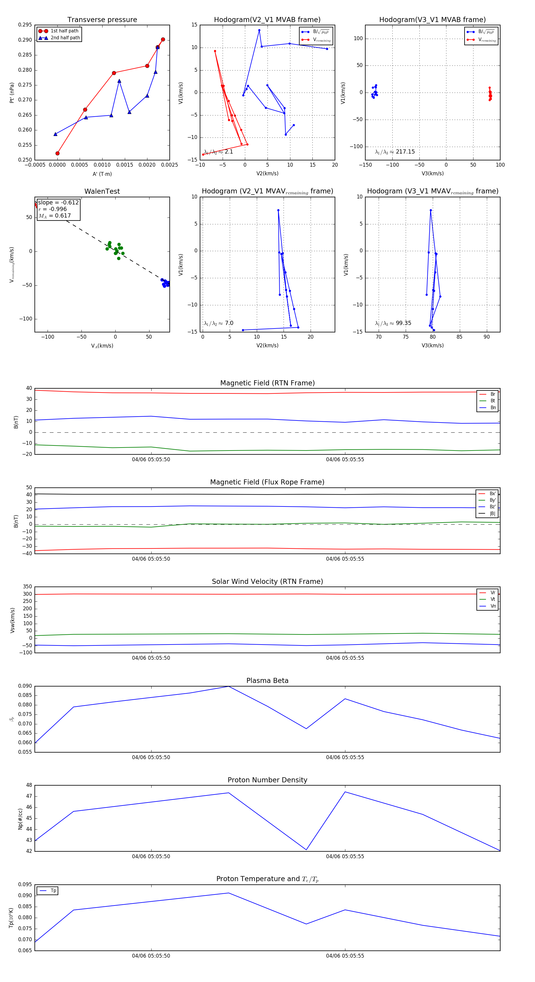
Flux Rope Event 2024-04-06 05:05:47 ~ 2024-04-06 05:05:59 (13 seconds)


plot