HOME   LIST
‹–   –›

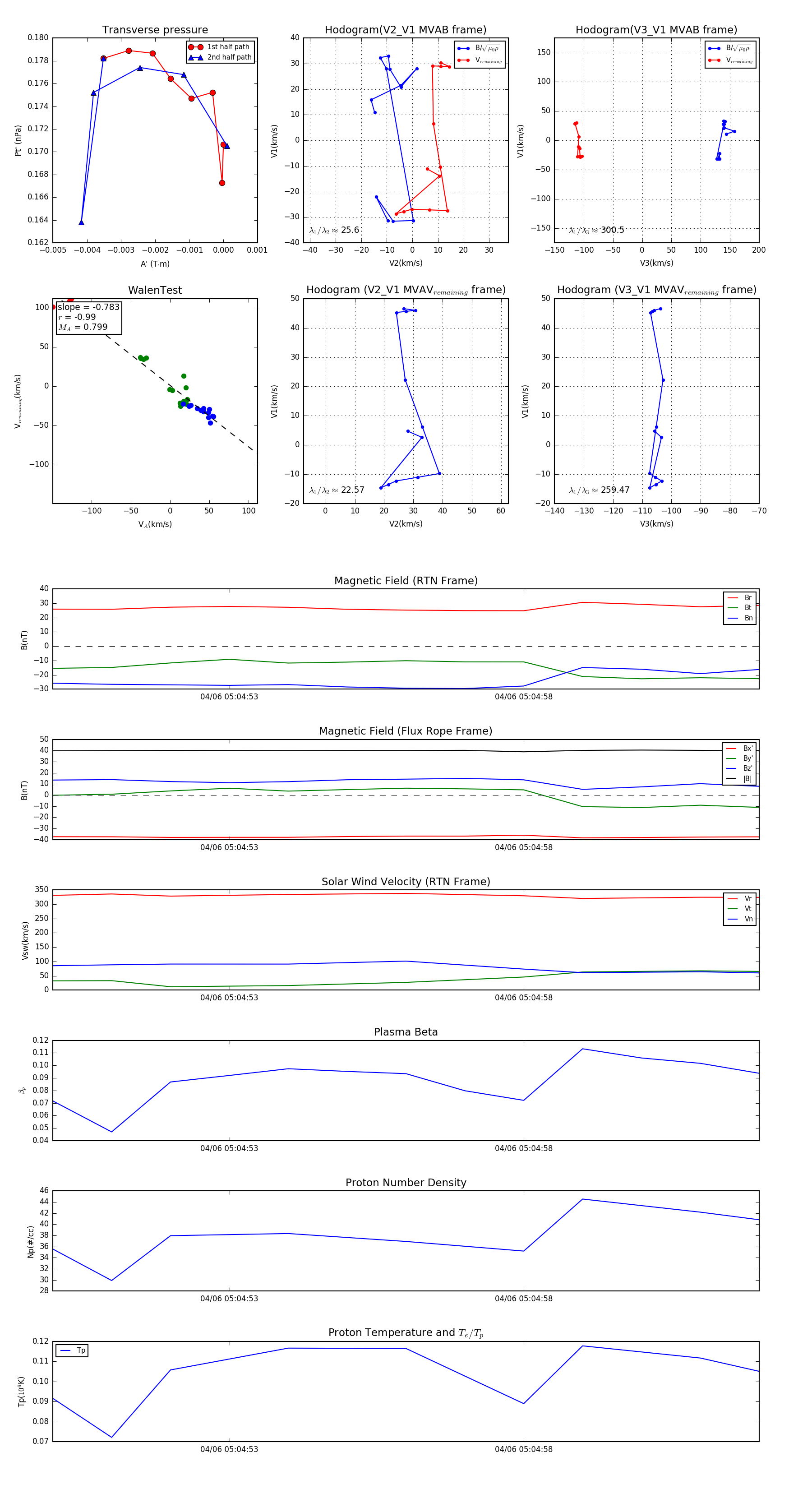
Flux Rope in 2024

Flux Rope Event 2024-04-06 05:04:50 ~ 2024-04-06 05:05:02 (13 seconds)


plot