HOME   LIST
‹–   –›

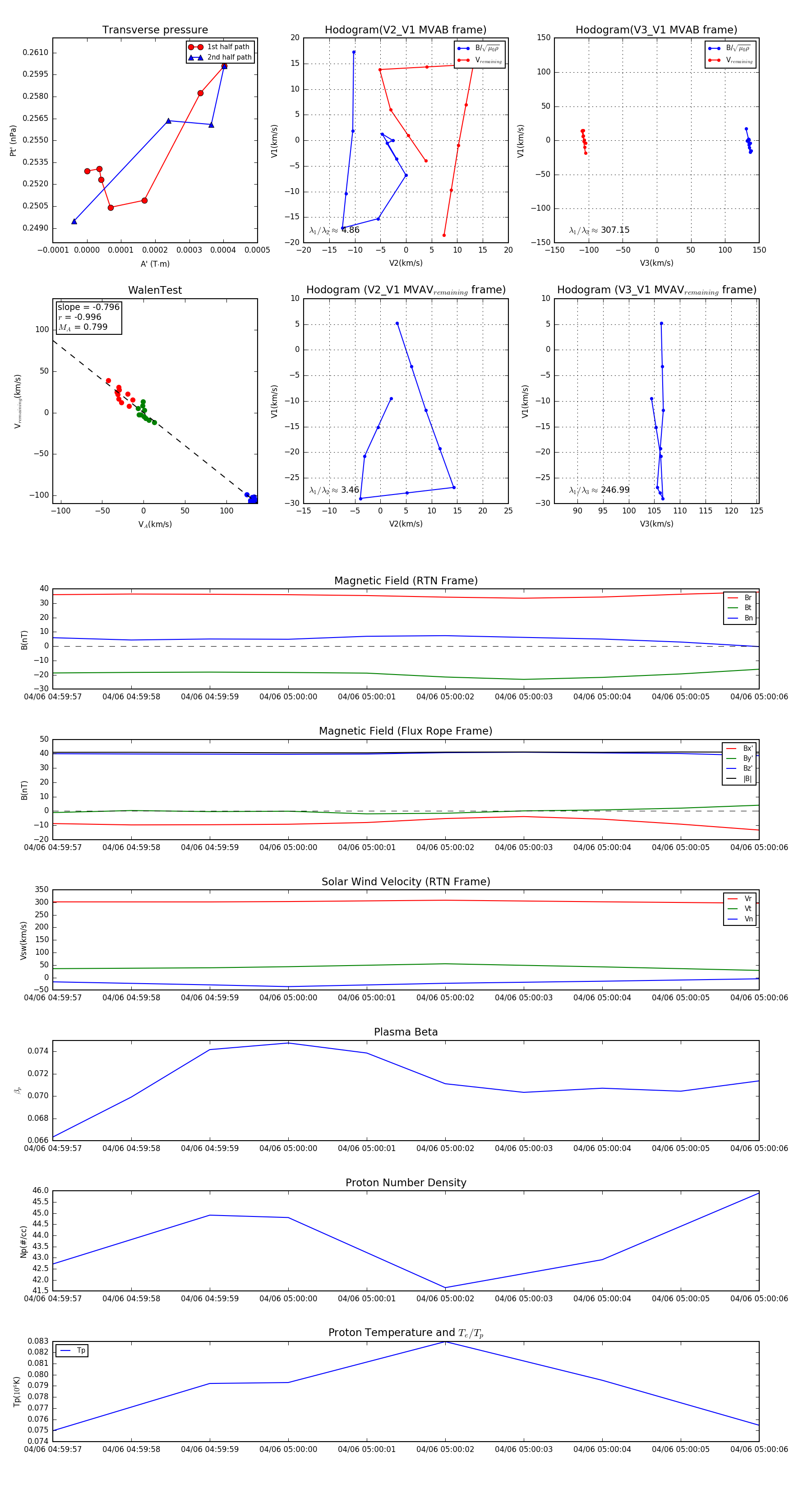
Flux Rope in 2024

Flux Rope Event 2024-04-06 04:59:57 ~ 2024-04-06 05:00:06 (10 seconds)


plot