HOME   LIST
‹–   –›

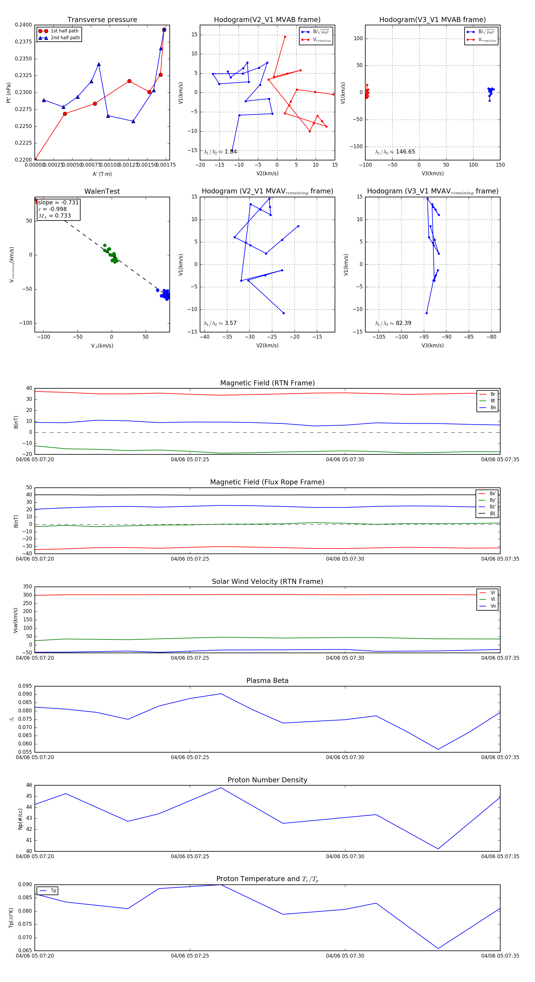
Flux Rope in 2024

Flux Rope Event 2024-04-06 05:07:20 ~ 2024-04-06 05:07:35 (16 seconds)


plot