HOME   LIST
‹–   –›

Flux Rope in 2024

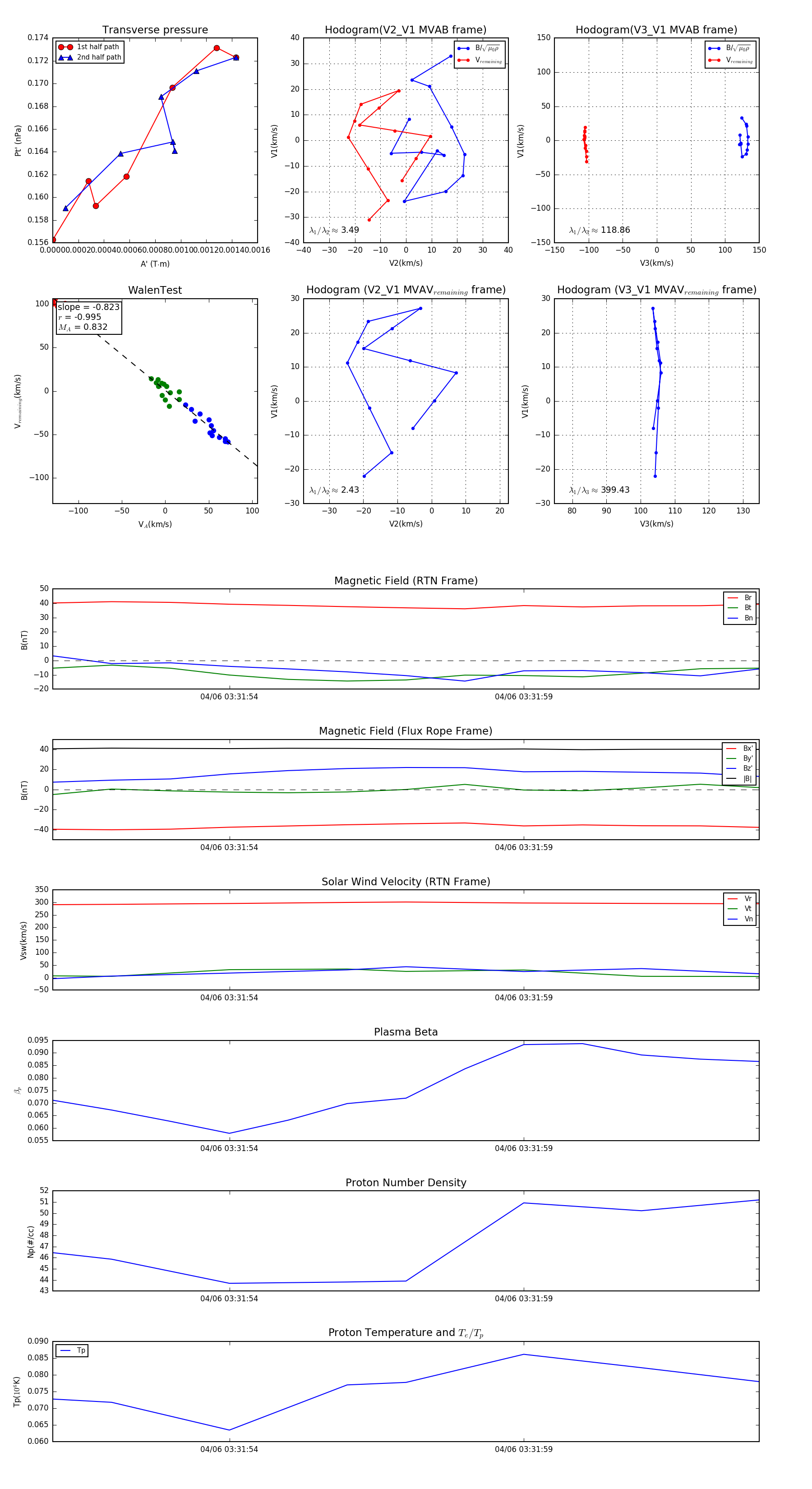
Flux Rope Event 2024-04-06 03:31:51 ~ 2024-04-06 03:32:03 (13 seconds)


plot