HOME   LIST
‹–   –›

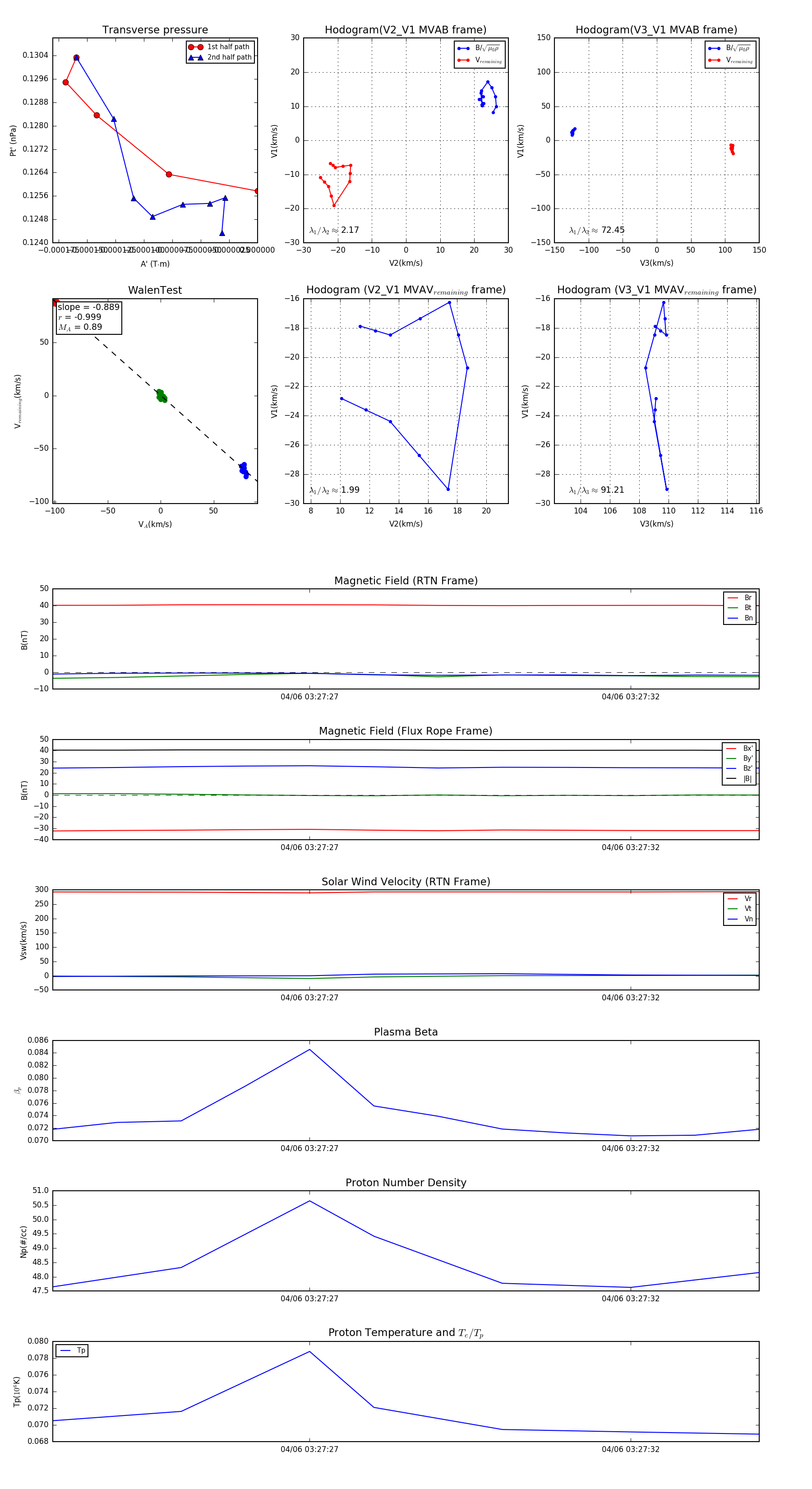
Flux Rope in 2024

Flux Rope Event 2024-04-06 03:27:23 ~ 2024-04-06 03:27:34 (12 seconds)


plot