HOME   LIST
‹–   –›

Flux Rope in 2024

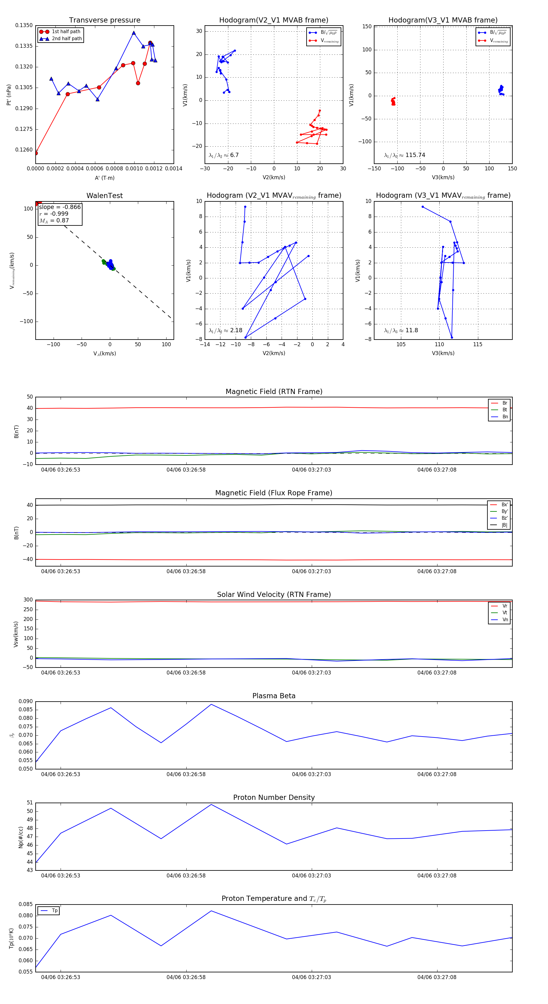
Flux Rope Event 2024-04-06 03:26:52 ~ 2024-04-06 03:27:11 (20 seconds)


plot