HOME   LIST
‹–   –›

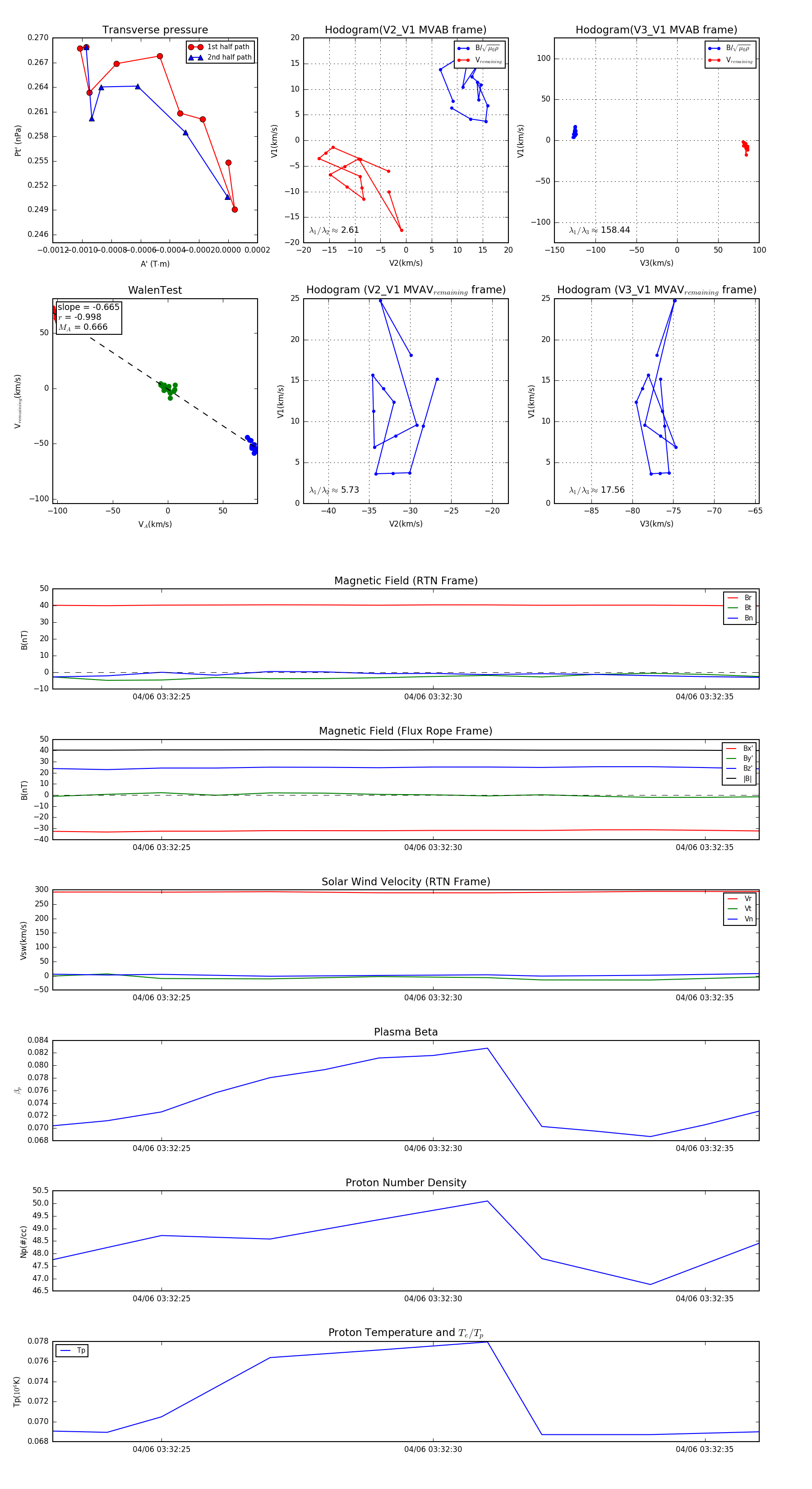
Flux Rope in 2024

Flux Rope Event 2024-04-06 03:32:23 ~ 2024-04-06 03:32:36 (14 seconds)


plot