HOME   LIST
‹–   –›

Flux Rope in 2024

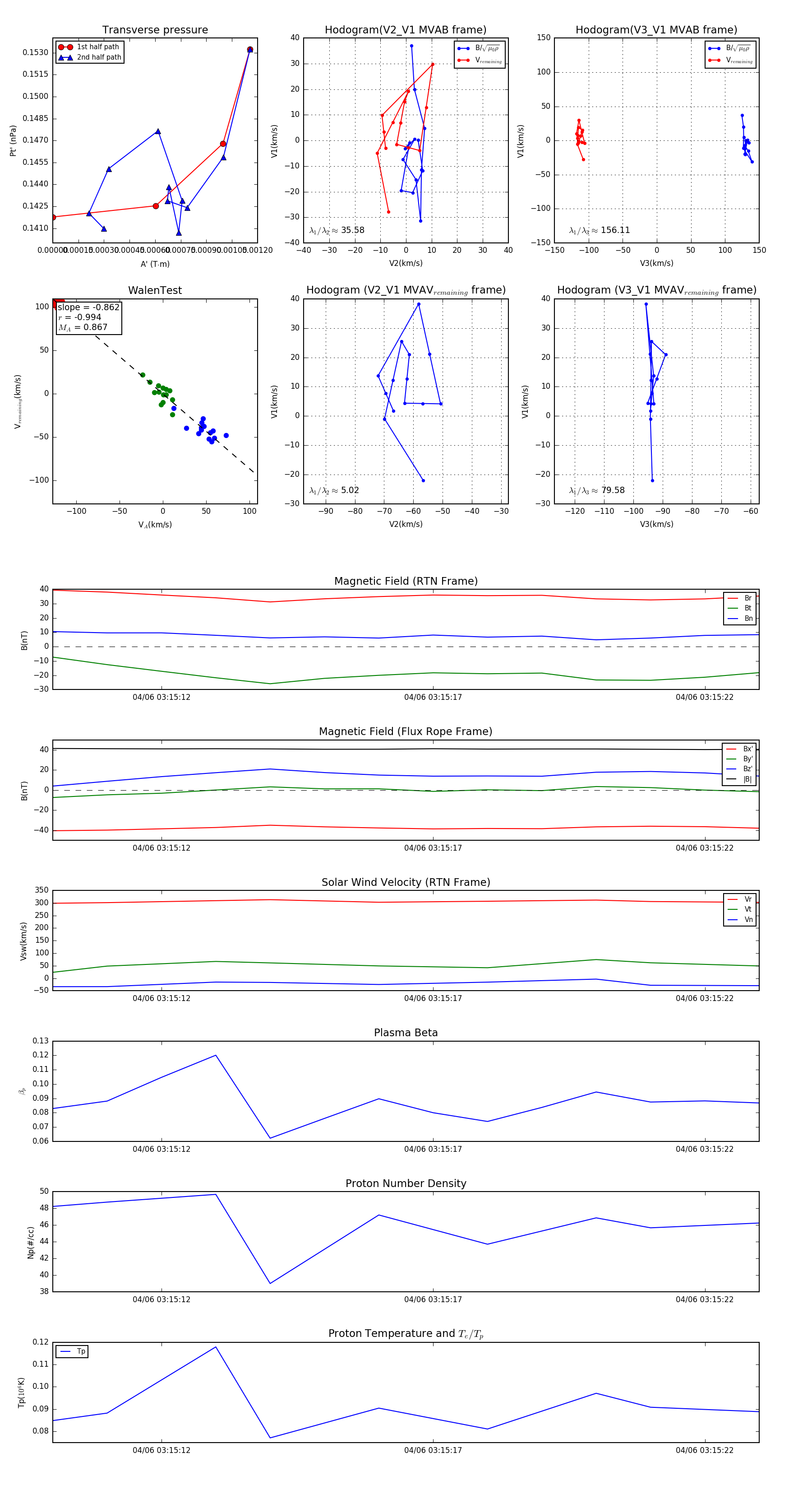
Flux Rope Event 2024-04-06 03:15:10 ~ 2024-04-06 03:15:23 (14 seconds)


plot