HOME   LIST
‹–   –›

Flux Rope in 2024

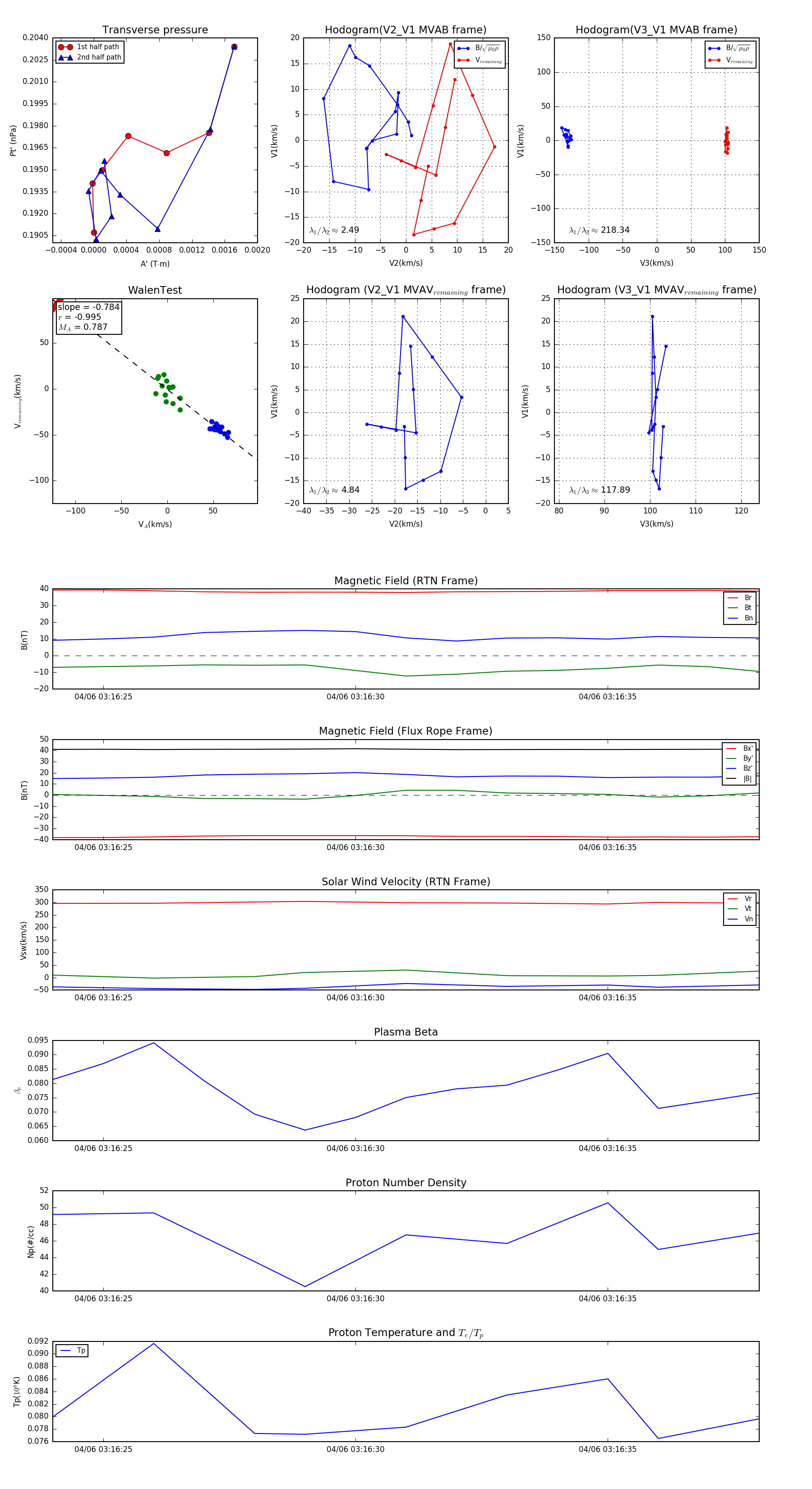
Flux Rope Event 2024-04-06 03:16:24 ~ 2024-04-06 03:16:38 (15 seconds)


plot