HOME   LIST
‹–   –›

Flux Rope in 2024

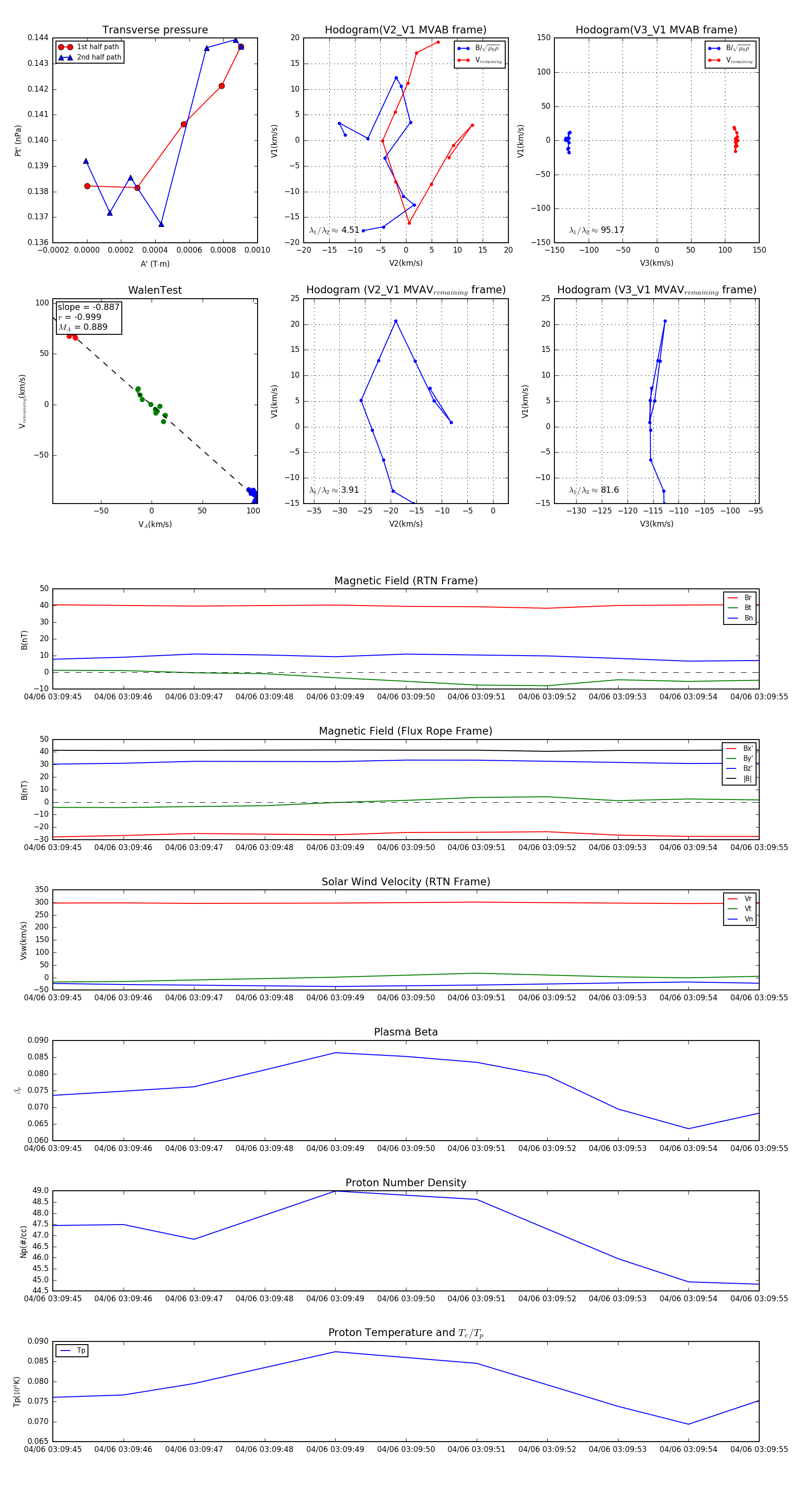
Flux Rope Event 2024-04-06 03:09:45 ~ 2024-04-06 03:09:55 (11 seconds)


plot