HOME   LIST
‹–   –›

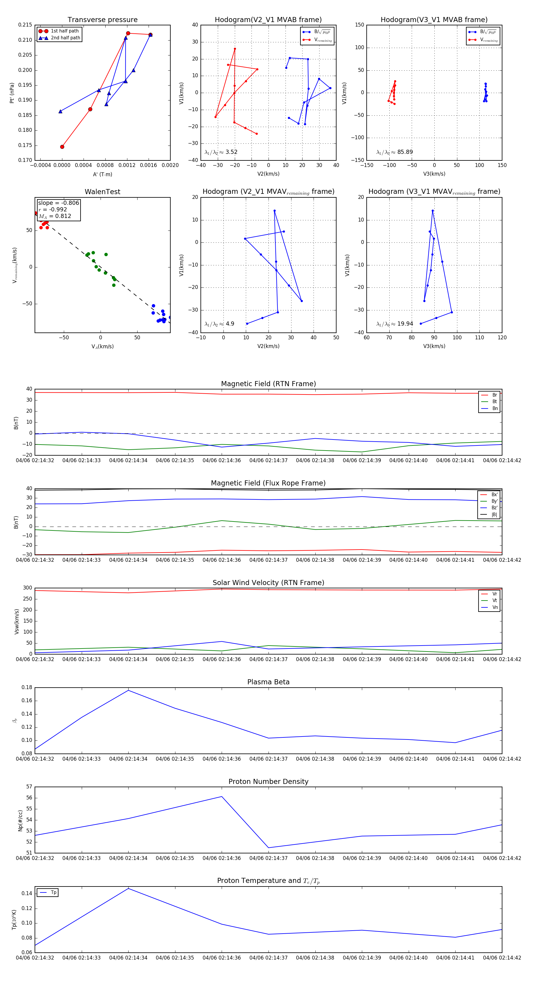
Flux Rope in 2024

Flux Rope Event 2024-04-06 02:14:32 ~ 2024-04-06 02:14:42 (11 seconds)


plot