HOME   LIST
‹–   –›

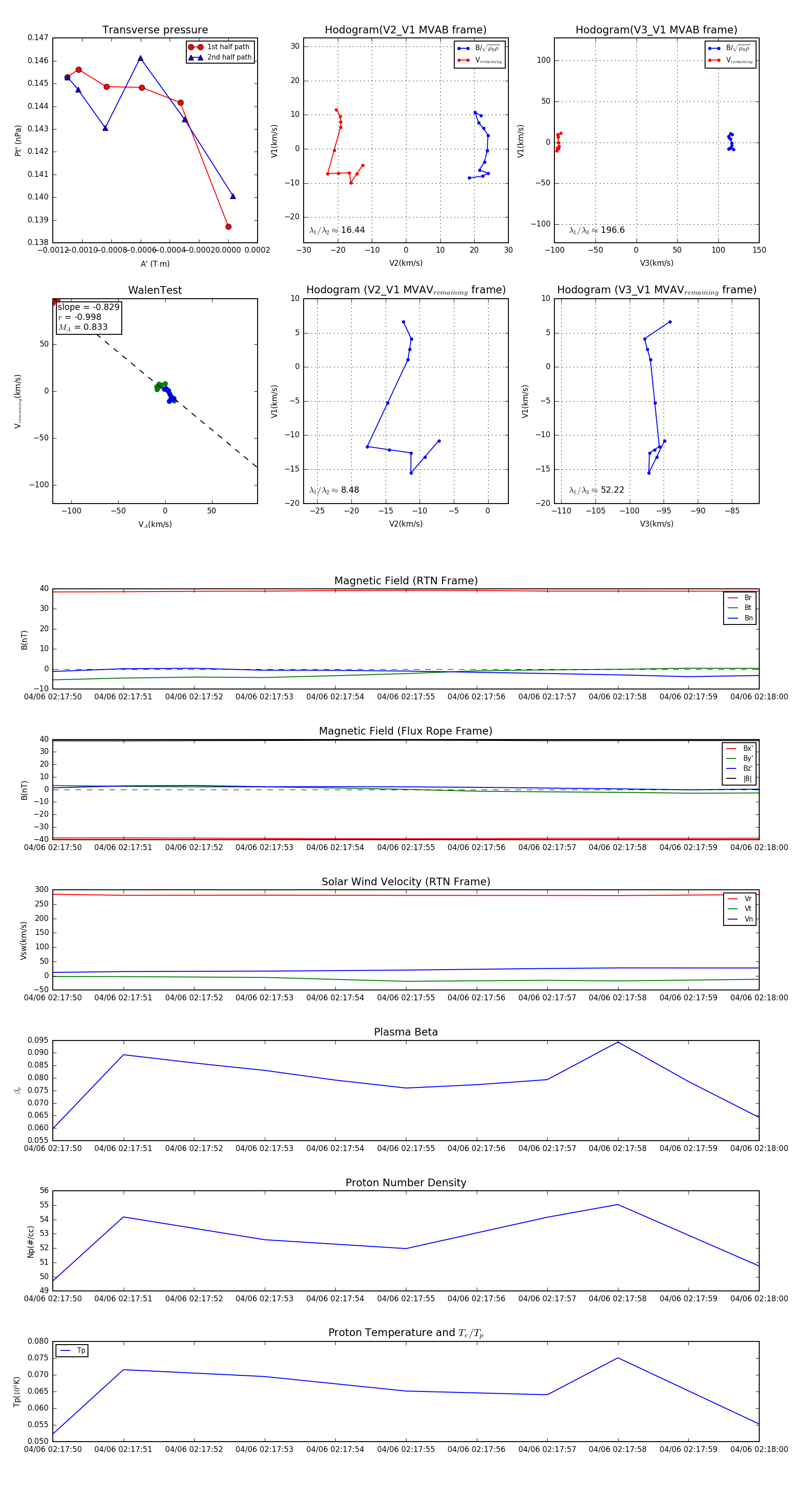
Flux Rope in 2024

Flux Rope Event 2024-04-06 02:17:50 ~ 2024-04-06 02:18:00 (11 seconds)


plot