HOME   LIST
‹–   –›

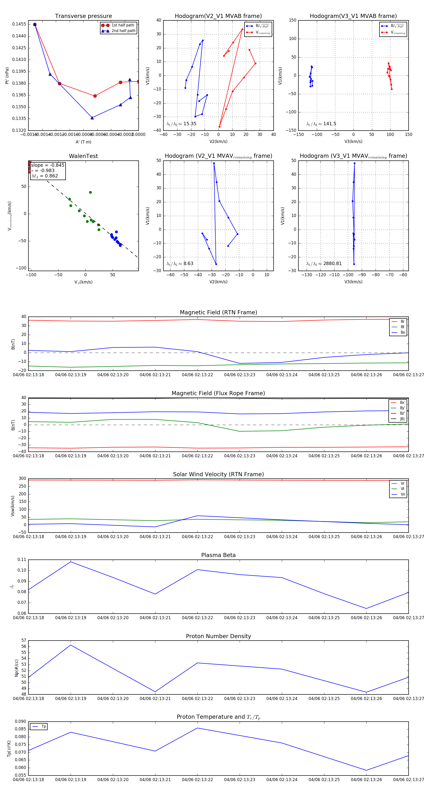
Flux Rope in 2024

Flux Rope Event 2024-04-06 02:13:18 ~ 2024-04-06 02:13:27 (10 seconds)


plot