HOME   LIST
‹–   –›

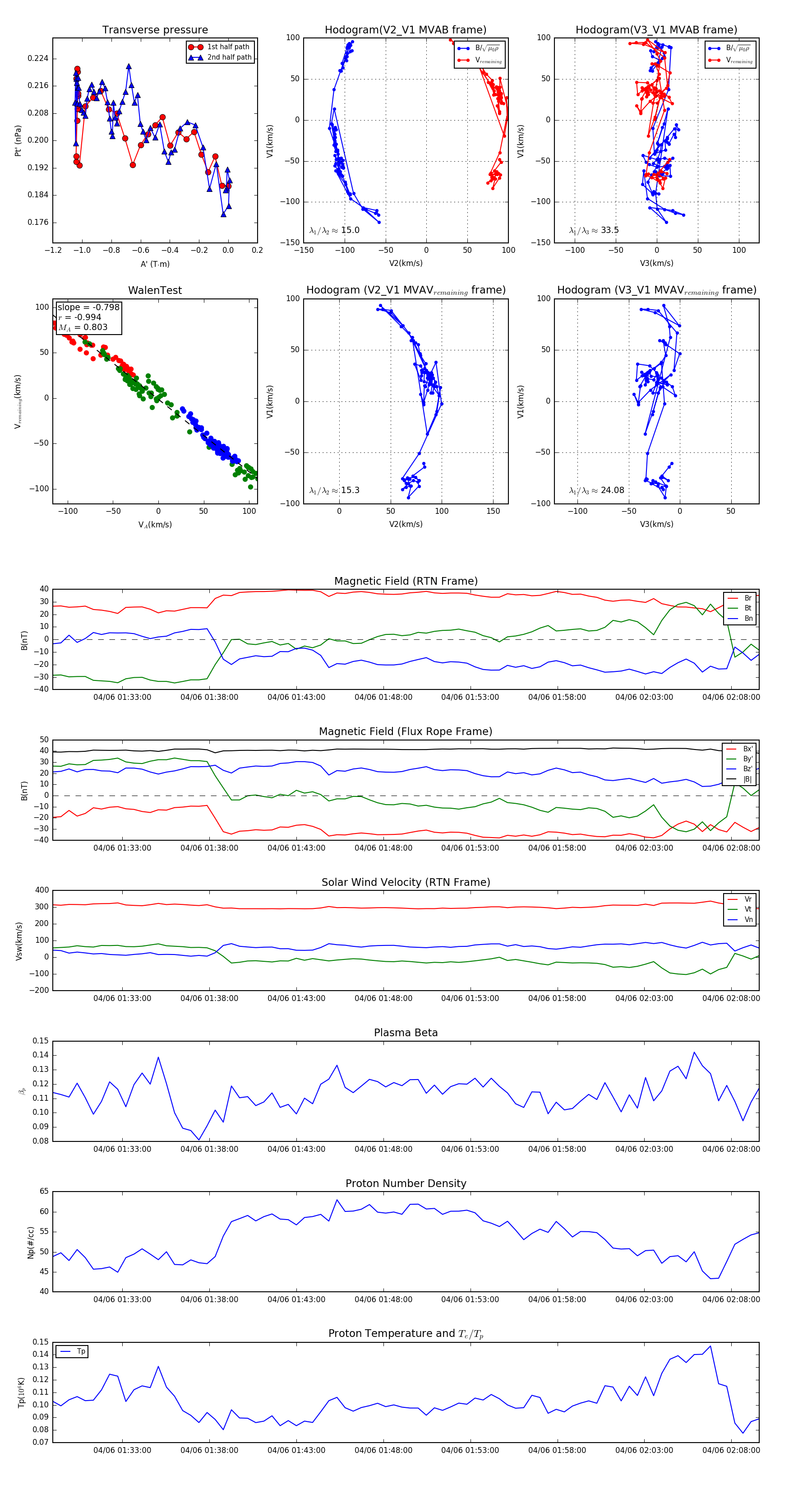
Flux Rope in 2024

Flux Rope Event 2024-04-06 01:29:00 ~ 2024-04-06 02:09:36 (2437 seconds)


plot