HOME   LIST
‹–   –›

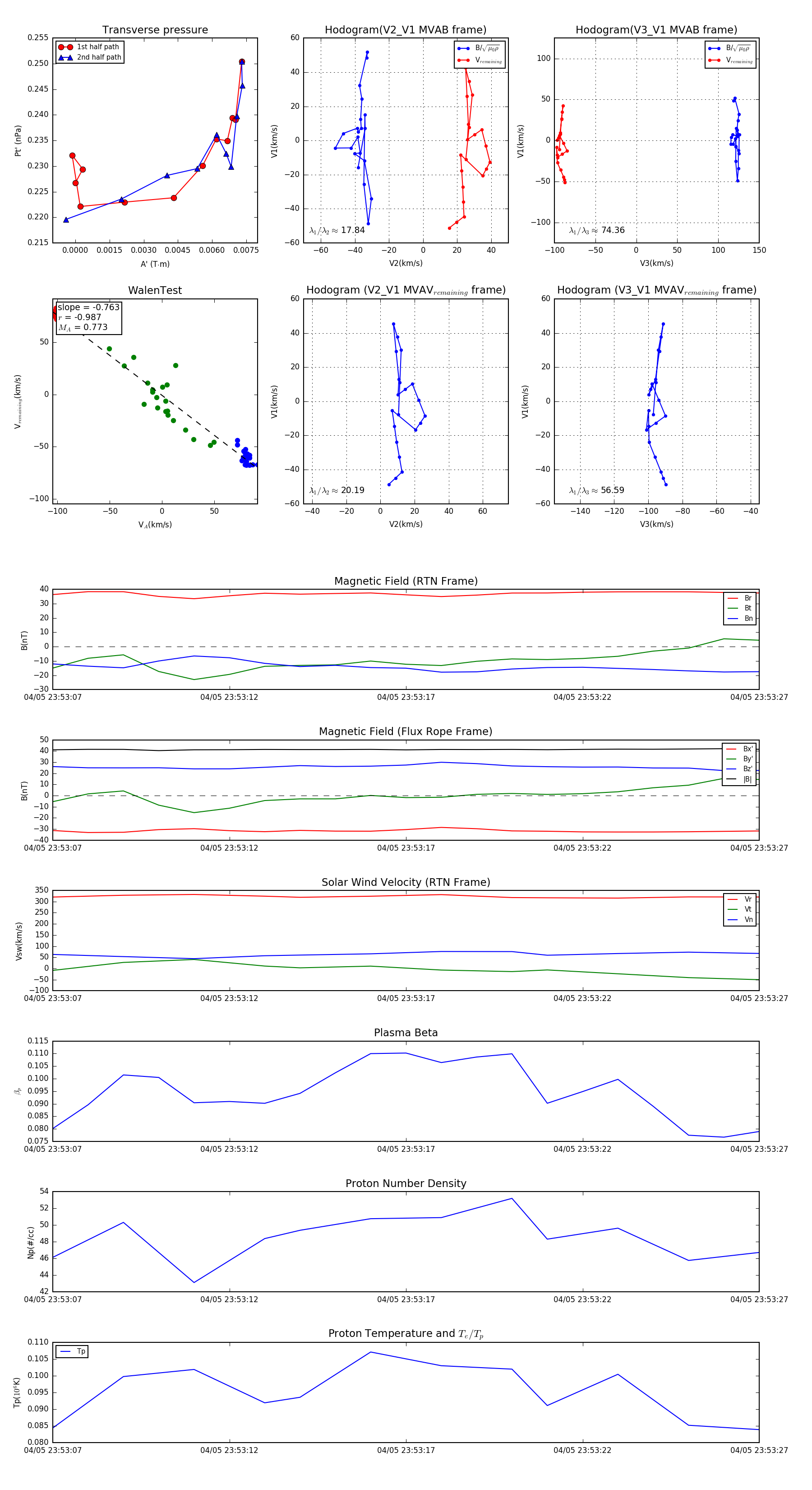
Flux Rope in 2024

Flux Rope Event 2024-04-05 23:53:07 ~ 2024-04-05 23:53:27 (21 seconds)


plot