HOME   LIST
‹–   –›

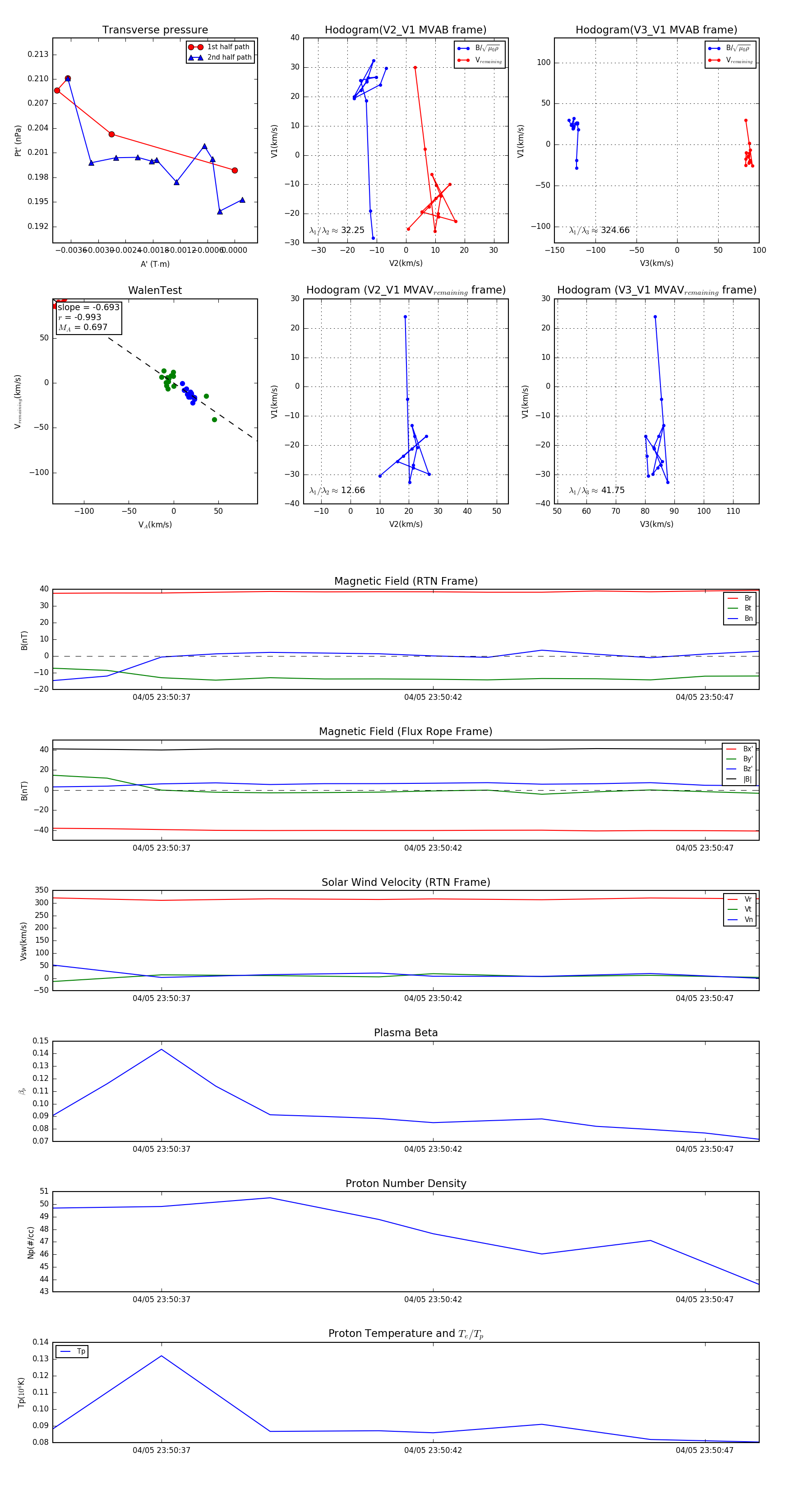
Flux Rope in 2024

Flux Rope Event 2024-04-05 23:50:35 ~ 2024-04-05 23:50:48 (14 seconds)


plot