HOME   LIST
‹–   –›

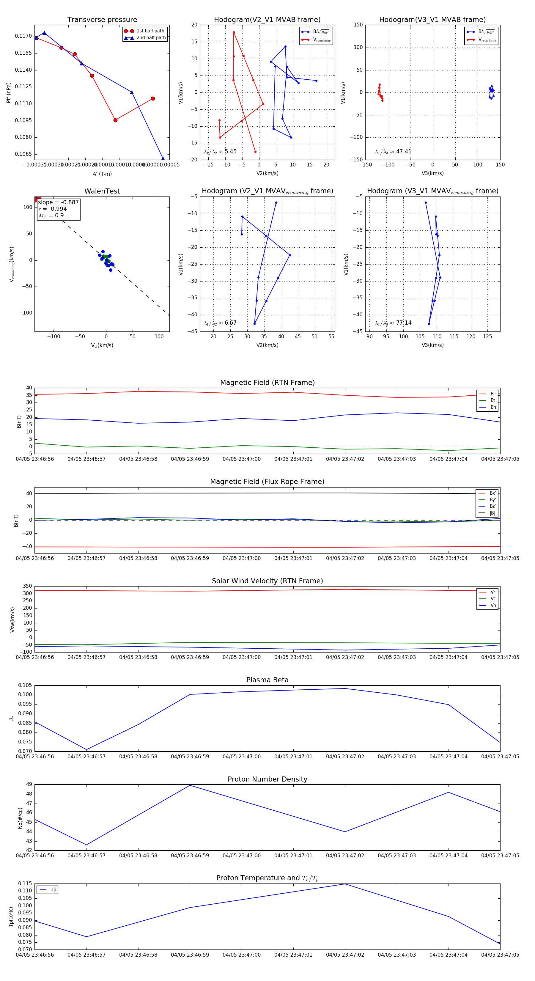
Flux Rope in 2024

Flux Rope Event 2024-04-05 23:46:56 ~ 2024-04-05 23:47:05 (10 seconds)


plot