HOME   LIST
‹–   –›

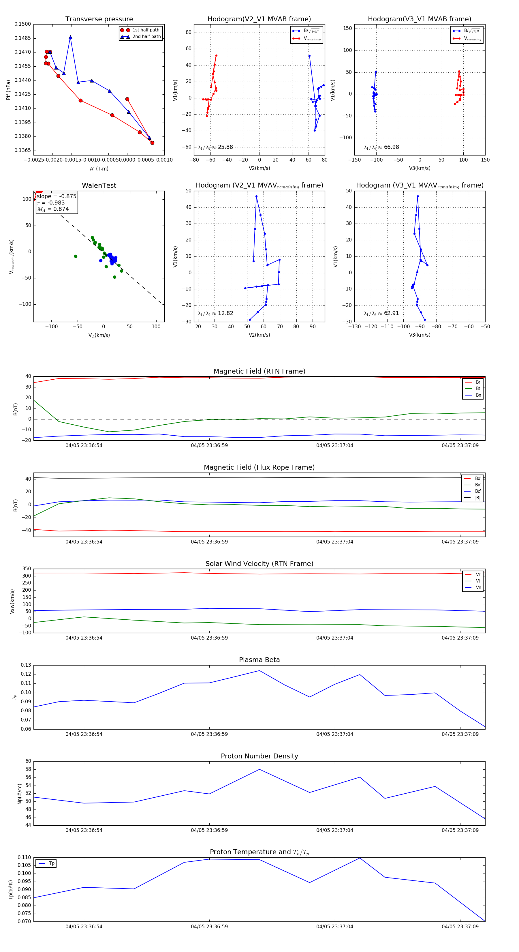
Flux Rope in 2024

Flux Rope Event 2024-04-05 23:36:52 ~ 2024-04-05 23:37:10 (19 seconds)


plot