HOME   LIST
‹–   –›

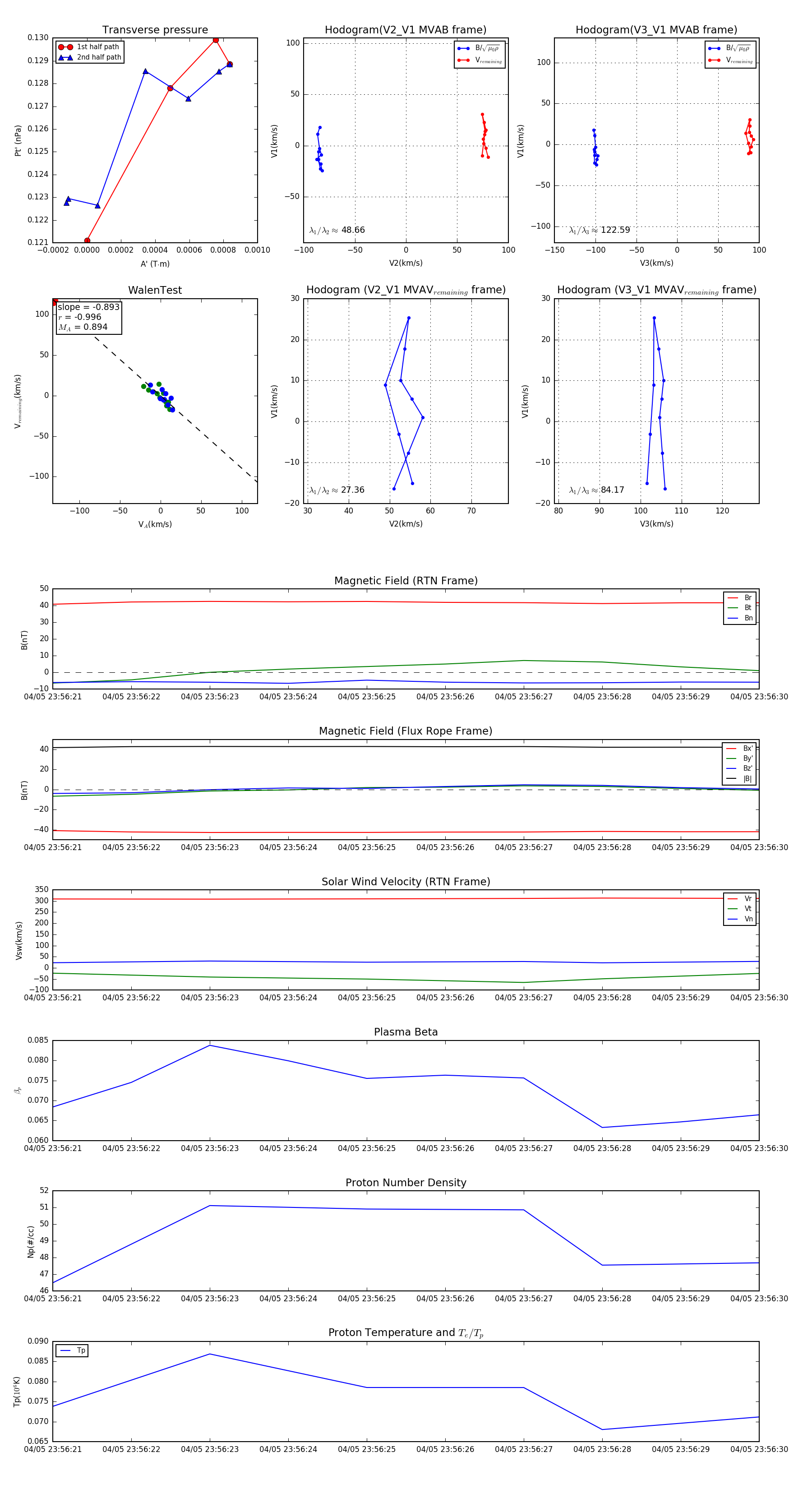
Flux Rope in 2024

Flux Rope Event 2024-04-05 23:56:21 ~ 2024-04-05 23:56:30 (10 seconds)


plot