HOME   LIST
‹–   –›

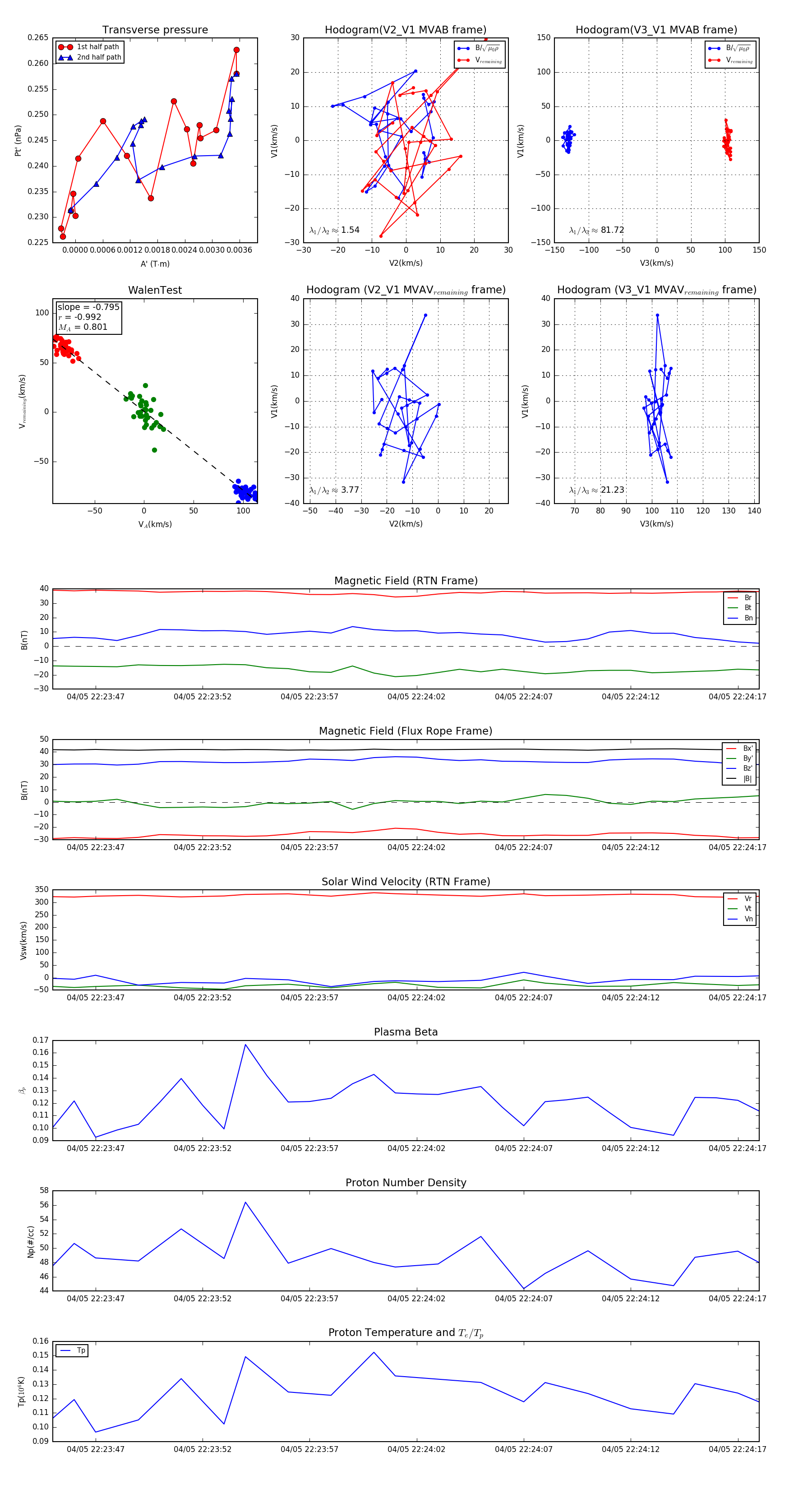
Flux Rope in 2024

Flux Rope Event 2024-04-05 22:23:45 ~ 2024-04-05 22:24:18 (34 seconds)


plot