HOME   LIST
‹–   –›

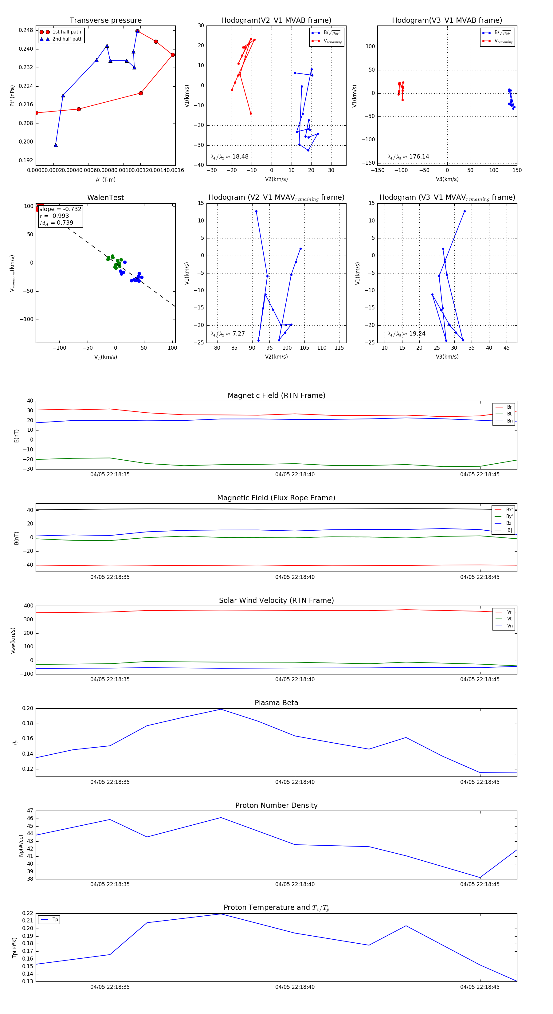
Flux Rope in 2024

Flux Rope Event 2024-04-05 22:18:33 ~ 2024-04-05 22:18:46 (14 seconds)


plot