HOME   LIST
‹–   –›

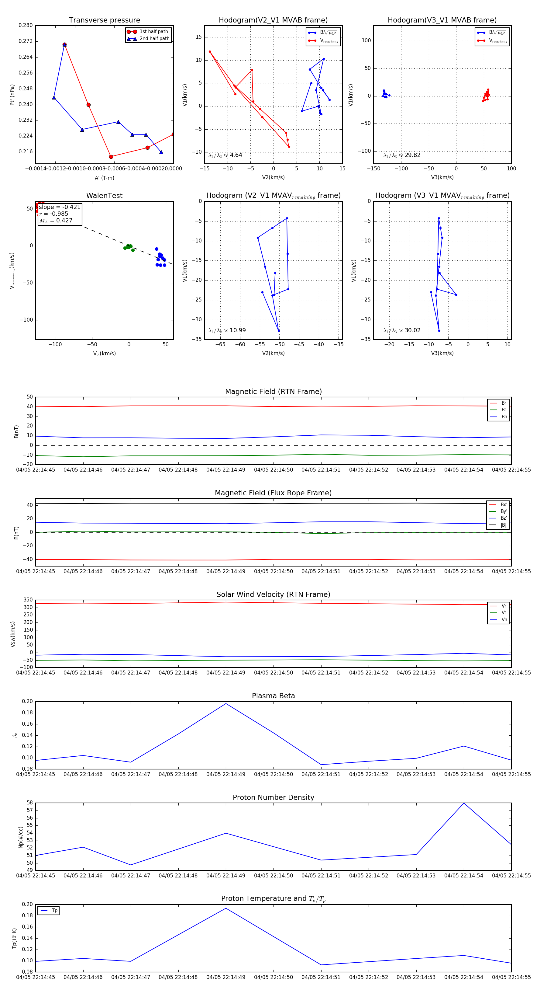
Flux Rope in 2024

Flux Rope Event 2024-04-05 22:14:45 ~ 2024-04-05 22:14:55 (11 seconds)


plot