HOME   LIST
‹–   –›

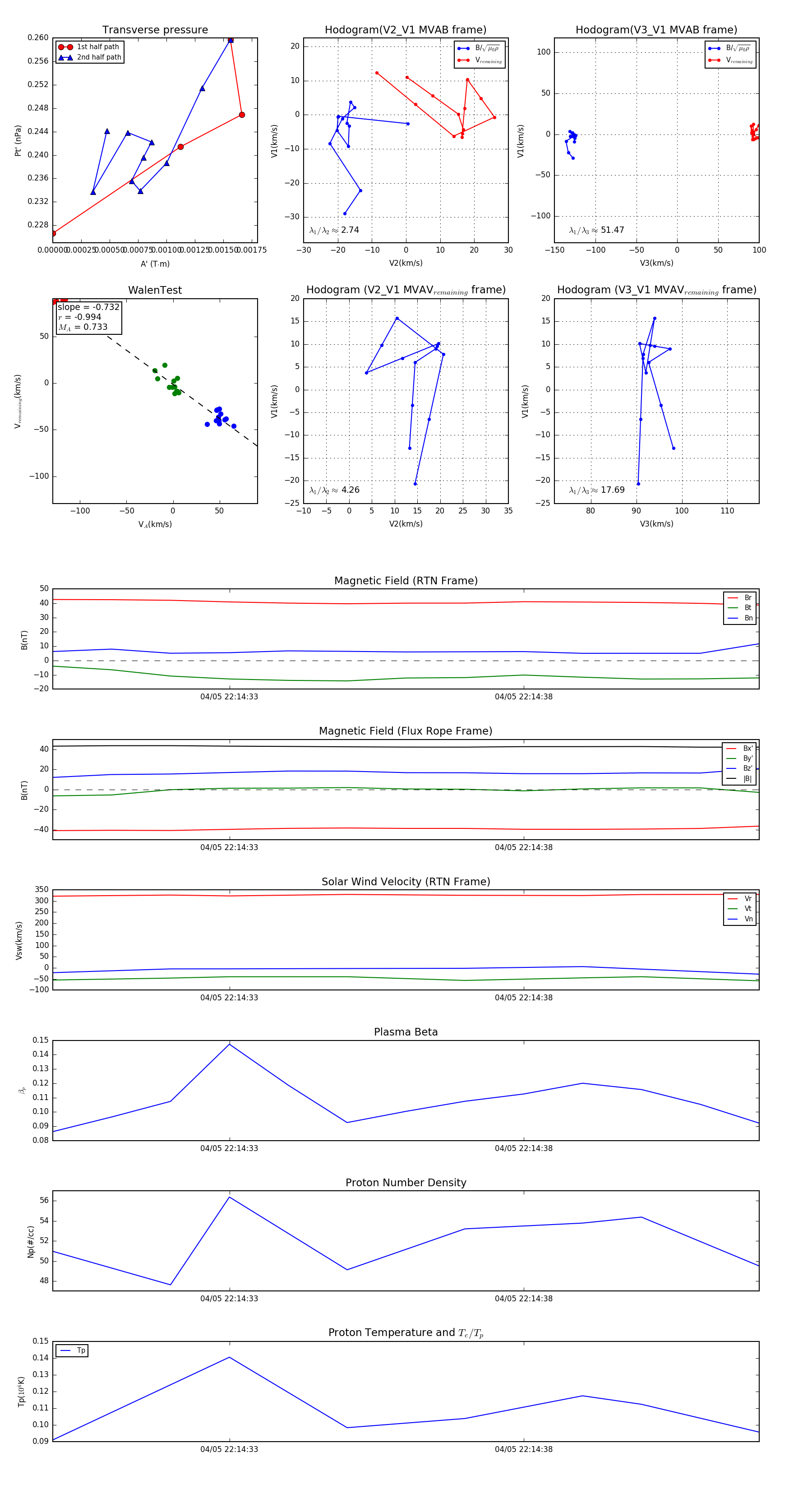
Flux Rope in 2024

Flux Rope Event 2024-04-05 22:14:30 ~ 2024-04-05 22:14:42 (13 seconds)


plot