HOME   LIST
‹–   –›

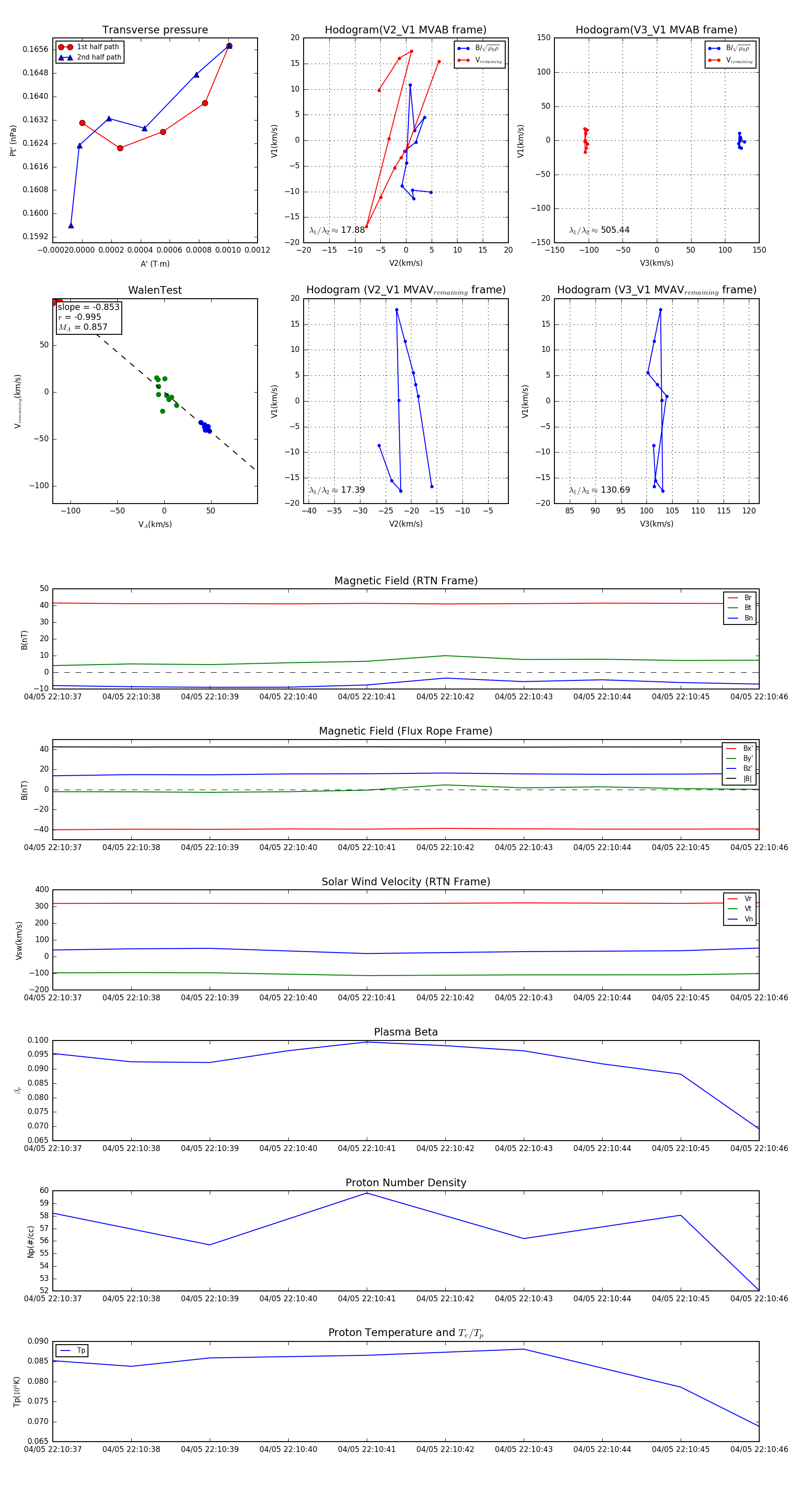
Flux Rope in 2024

Flux Rope Event 2024-04-05 22:10:37 ~ 2024-04-05 22:10:46 (10 seconds)


plot