HOME   LIST
‹–   –›

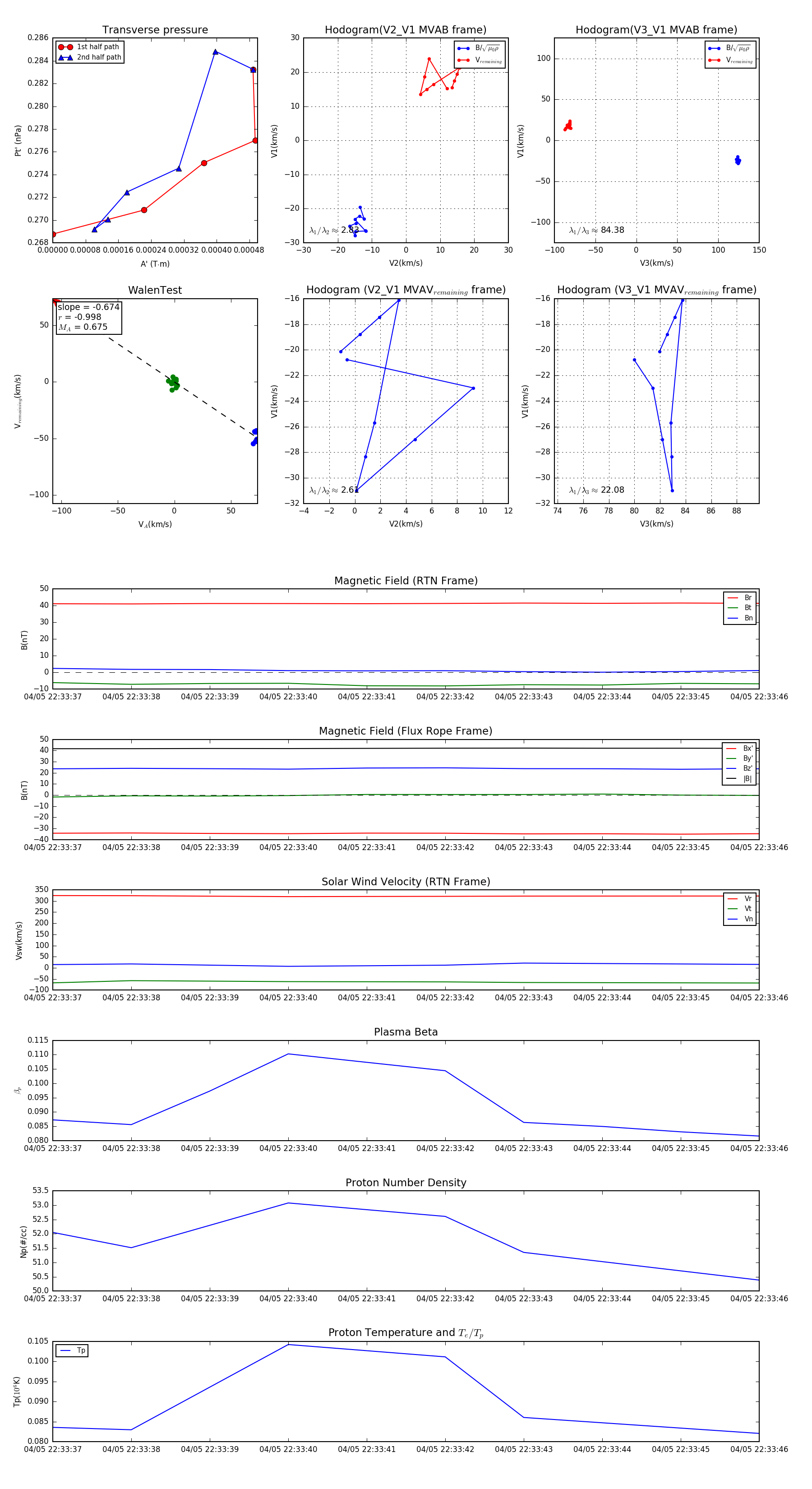
Flux Rope in 2024

Flux Rope Event 2024-04-05 22:33:37 ~ 2024-04-05 22:33:46 (10 seconds)


plot